
“对赌协议”随私募股权投资浪潮进入中国资本市场以来,效力如何认定以及履行障碍如何破解等问题一直未有定论!从“海富案”的“与公司对赌无效”到“华工案”的“效力与履行分离”,再到《九民纪要》的“原则有效+履行受限”,裁判规则逐步完善。2025年9月30日最高人民法院发布了《关于适用〈中华人民共和国公司法〉若干问题的解释(征求意见稿)》,其中第37、38、82条,对赌协议规则更加清晰明确,带来交易结构重估的新机遇,同时也埋下履行障碍与责任风险的新风险。
本文系统梳理对赌协议效力与履行规则从“萌芽—转折—破冰—统一—强化—最新”六段式演进,逐条解读《司法解释征求意见稿》核心条款,辅以强静延、江苏华工、屠某诉陈某三起标杆案例,揭示减资程序、利润分配、股东会决策、债权人保护四大现实梗阻,并从协议设计、履行控制、替代救济、信息披露四个维度提出可落地的实务操作建议。愿为投资方、融资方、中介机构及裁判者提供一份“新《公司法》时代对赌协议生存指南”,让对赌不再靠“赌”,而是靠“规则”赢得未来。
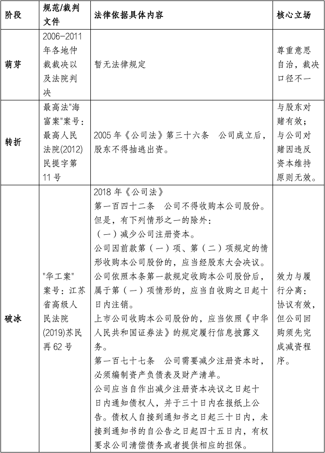
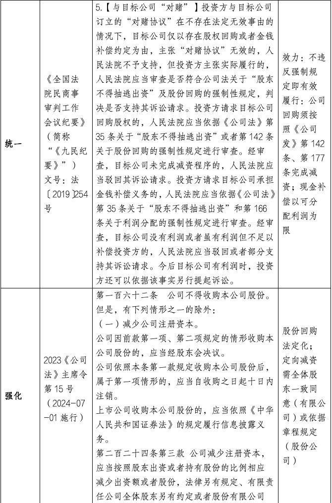
对赌协议的概念是随着股权投资的发展而来,我国对此的法律规制同样存在是从无到有、从司法判例的多样性逐步到原则一致,从尊重意思自治到根据主体区分效力再到原则有效的发展过程。




从沿革可见,《征求意见稿》的三条规则并非凭空创设,而是对过往立法与司法实践的“补位”与“细化”:既回应了认缴制下债权人保护的迫切需求,又通过“权利限制”“失权”等规则实现“出资义务与股东权利”的对等,同时避免因规则模糊导致的司法裁判尺度不一。
《司法解释征求意见稿》关于对赌协议效力及履行之核心内容释义
《司法解释征求意见稿》关于对赌协议的相关内容为对赌协议的效力认定和履行提供了更明确的法律依据,减少了司法实践中因法律适用不明确导致的同案不同判现象,增强了对赌协议相关纠纷处理的可预测性。在保护投资方合法权益的同时,更加注重资本维持原则和债权人利益的保护,通过明确减资程序、利润分配等要求,以及限制公司承担违约责任或担保责任等方式,平衡了投资方、目标公司及其股东、公司债权人等各方利益。促使投资方和融资方在签订对赌协议时更加谨慎,充分考虑协议的合法性和可履行性,避免因违反法律规定或不合理条款导致协议无效或履行障碍,从而引导市场更加规范地开展对赌协议相关业务。以下为各条款核心内容释义以及本律师对相关条款的完善建议。
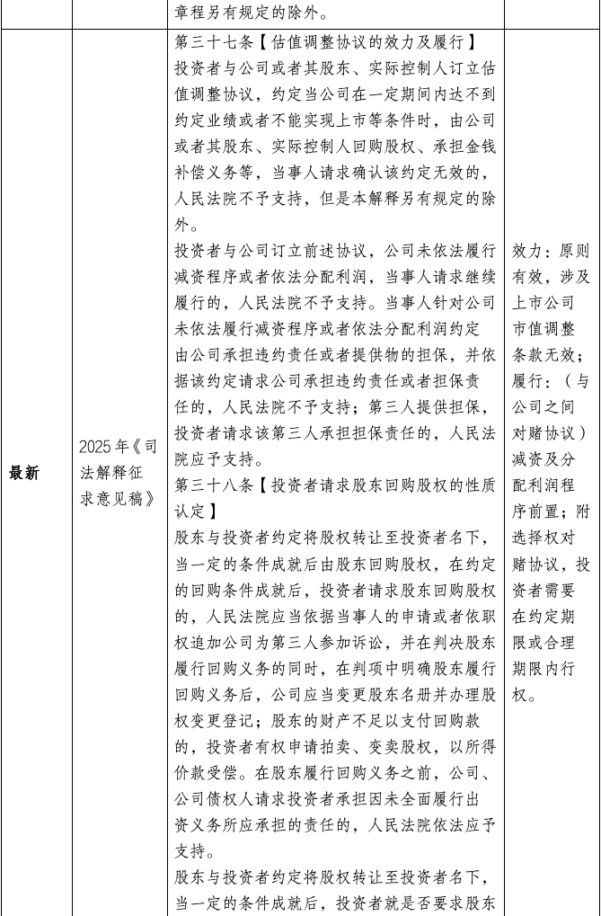
(一)第三十七条【估值调整协议的效力及履行】
本条吸收并修改了《九民纪要》第5条的规定。
首先对估值调整协议(对赌协议)的范畴进行了规定,明确了协议主体以及协议主要内容。
明确对赌协议原则有效,例外情形下无效。此例外特指本解释第八十二条市值调整条款的效力规定。
明确规定投资人与公司之间对赌协议的履行规则,即:
(1)履行公司减资或利润分配程序为要求继续履行对赌协议的前置必要条件;
(2)履行公司减资或利润分配程序为要求公司履行违约责任或担保责任的前置必要条件;
(3)第三人的担保责任与公司内部程序无关,具有可履行性。
完善建议:本条规定在《九民纪要》基础上提高了投资者与公司之间对赌协议的履行门槛,可能导致此类对赌协议成为一纸空文,建议删除新增的利润分配内容,或者需要对公司拒绝办理减资或利润分配情形进行规制,例如规定公司在收到回购请求后的一定期限内(如30天)必须启动减资程序,并在合理期限内(如6个月内)完成减资程序。
(二)第三十八条【投资者请求股东回购股权的性质认定】
本条为新增条款,规定了股东(投资者)与股东(回购方)之间的股权回购规则。
第1款为附条件回购的情形,本款要点有三个:
(1)由于涉及股权变动等事项,投资者请求股东回购股权的,须追加公司为第三人,并明确变更股东名册和工商登记为公司义务;
(2)如果股东(回购方)财产不足以支付回购款,投资者有权申请拍卖、变卖股权;
(3)回购义务履行前,投资者仍需全面履行出资义务和责任。
第2款为附条件和选择权回购的情形,本款强调条件成就后,投资者须在约定或合理期间内进行选择,如超期,投资者将失去请求股东回购权。
第3款为附期限回购的情形,原则上本类型属于让与担保,按照担保规则处理,如果投资者实际上行使股东权利的,股东身份成立,则需要按照本条第1款规则处理,承担股东义务和责任。
完善建议:
第1款将审判阶段的追加第三人及判项内容与执行阶段对股权的拍卖变卖权以及投资者的股东责任全部放在一起,逻辑不甚清明,建议理清三者关系,避免实务中的理解混乱。
建议明确本条第2款中合理期间,避免实务中的争议。
(三)第八十二条【市值调整条款的效力】
本条为新增条款,涉及上市公司对赌协议中与市值挂钩的回购条款因可能引发股价操纵风险、破坏证券市场秩序、损害公共利益,违反公序良俗,依法认定无效。
案例一 :强静延诉曹务波案¹[(2016)最高法民再128号]——与股东对赌,公司承担担保责任
案情:2011年4月26日,瀚霖公司(甲方)、强静延等投资方(乙方)与曹务波(丙方,瀚霖公司相关方)签订《增资协议书》及《补充协议书》。主要约定乙方向甲方增资扩股及其他事宜。其中,强静延向瀚霖公司增资3000万元(400万元计入注册资本,2600万元为资本公积金),持有0.86%股权;曹务波承诺瀚霖公司2013年6月30日前完成合格IPO,未完成则需按“实际投资额+年化8%收益”回购强静延股权;同时约定瀚霖公司为曹务波的回购义务承担连带责任担保。后强静延依约出资并登记为股东,但瀚霖公司未按期完成IPO。2012年5月,强静延与曹务波签订《股权转让协议》,明确按前述约定回购股权,曹务波需30个工作日内付款(逾期按日千分之五付违约金),但曹务波未履约;2014年4月强静延书面催告后,曹务波与瀚霖公司仍未付款。
裁判:
(一)曹务波向强静延支付股权转让款37791360元;
(二)曹务波向强静延支付逾期付款的违约金(以股权转让款37791360元为基数,自2014年5月14日起按中国人民银行同期贷款基准利率计至付完股权转让款之日止);
(三)山东瀚霖生物技术有限公司对上述债务承担连带清偿责任。
裁判要旨:
本案经过一审、二审以及最高院再审,争议焦点为瀚霖公司是否需要承担担保责任。最高院审理后认为:强静延已对瀚霖公司提供担保经过股东会决议尽到审慎注意和形式审查义务,瀚霖公司提供担保有利于自身经营发展需要,并不损害公司及公司中小股东权益,应当认定案涉担保条款合法有效,瀚霖公司应当对曹务波支付股权转让款及违约金承担连带清偿责任。
案例二:江苏华工案²[江苏高院(2019)苏民再62号]——"与公司回购"效力-履行分离首案
案情:2011年7月6日,江苏华工与扬锻公司及其股东签订了《增资扩股协议》和《补充协议》,其中约定若扬锻公司未能在2014年12月31日前完成境内资本市场的上市,江苏华工有权要求扬锻公司回购其持有的扬锻公司股份。
随后江苏华工依约增资2200万元(200万元计入注册资本,2000万元为资本溢价),并登记为扬锻公司股东。2011年11月20日,扬锻公司召开创立大会,成立扬州锻压股份有限公司,江苏华工为发起人股东之一。其中章程明确了回购公司股份的情形:“(一)减少公司注册资本;(二)与持有本公司股份的其他公司合并;(三)将股份奖励给本公司职工;(四)股东因对股东会作出的公司分立、合并决议持异议,要求公司回购其股份。除上述情形外,公司不进行买卖本公司股份的活动。”与对赌协议产生了矛盾。
2014年11月25日,江苏华工依据《补充协议》,以扬锻公司未于2014年12月31日前实现境内上市为由,书面要求其现金回购全部股份,原股东承担连带责任。因协商未果诉至法院。
裁判:本案经一审、二审,均以公司回购股份的条款无效为由,驳回了华工公司的诉讼请求。此后,华工公司诉至江苏高院,最终认定公司回购条款有效,支持了华工公司的诉讼请求。
裁判要旨:
本案争议焦点之一案涉股份回购约定是否有效,再审法院在认定回购义务主体是扬锻公司的基础上,认定本案所涉股份回购约定有效,理由在于:
1.我国《公司法》并不禁止有限责任公司回购本公司股份,有限责任公司回购本公司股份不当然违反我国《公司法》的强制性规定,本次股份回购行为在履行法定减资程序后,不会减损公司的资产,不会损害公司股东及债权人利益,亦不会构成对公司资本维持原则的违反。
2.在有限责任公司作为对赌协议约定的股份回购主体的情形下,投资者作为对赌协议相对方所负担的义务不仅限于投入资金成本,还包括激励完善公司治理结构以及以公司上市为目标的资本运作等,投资者在进入扬锻公司后,亦应依《公司法》的规定,对扬锻公司经营亏损等问题按照合同约定或者持股比例承担相应责任。
3.案涉对赌协议中关于股份回购的条款内容,是当事人特别设立的保护投资者利益的条款,属于缔约过程中当事人对投资合作商业风险的安排,系各方当事人的真实意思表示。
上述第2点及第3点理由的前提是,再审法院认定江苏华工成为扬锻公司股东后,不影响江苏华工对扬锻公司的债权人身份,仍可基于合同债权人身份主张合同利益。
4.江苏华工、扬锻公司及扬锻公司全体股东关于江苏华工上述投资收益的约定,不违反国家法律、行政法规的禁止性规定,不存在《合同法》第五十二条规定的合同无效的情形,亦不属于《合同法》所规定的格式合同或者格式条款,不存在显失公平的问题。
5.案涉回购协议具备履行可能性。《公司法》第三十七条、第四十六条、第一百七十七条、第一百七十九条,已明确规定了股份有限公司可减少注册资本回购本公司股份的合法途径。如股份有限公司应由公司董事会制定减资方案;股东会作出减资决议;公司编制资产负债表及财产清单;通知债权人并公告,债权人有权要求公司清偿债务或提供担保;办理工商变更登记锻公司履行法定程序,支付股份回购款项,并不违反《公司法》的强制性规定,亦不会损害公司股东及债权人的利益。
案例三:屠某诉陈某、上海某智能科技公司案³[(2023)沪02民终12817号]——"公司回购+股东连带保证"双保险
案情:2017年9月21日,屠某与上海某智能科技公司创始股东、实际控制人陈某签订《投资框架协议》,上海某智能科技公司加盖公章确认。协议约定屠某向上海某智能科技公司投资360万元,取得公司股权。屠某可随时要求回购股权,上海某智能科技公司需在30个工作日内按年化收益率6%回购,陈某对回购义务承担连带保证责任。
2019年12月21日,屠某要求上海某智能科技公司履行回购义务,上海某智能科技公司只支付了30万元回购款,剩余的330万元未支付。屠某诉至上海市静安区人民法院,请求判令被告陈某和被告上海某智能科技公司共同履行回购义务,支付剩余的股权回购款330万元,并按照年化收益率6%计算收益。
裁判:上海市第二中级人民法院二审判决法院驳回对公司回购请求,判令股东陈某对回购款330万元承担连带清偿责任。
裁判要旨:
投资协议约定目标公司承担股权回购义务,并约定第三方为回购义务提供连带保证,投资人起诉主张第三方承担连带保证责任的,法院需区分回购义务与担保责任的效力评价与实现标准:(1)目标公司回购股权条款合法有效的,基于主合同有效,第三方提供连带保证的从合同亦有效。在目标公司拒绝回购或不具备回购条件,导致回购义务一时履行不能时,保证人应当承担保证责任。(2)保证人在回购股权后,不当然可以向目标公司追偿,仍应符合目标公司先行减资等前置程序要求,以防范规避抽逃出资等限制性规定的情形。
(一)效力认定方面
1.与公司法原则的冲突:对赌协议可能与资本维持原则、股东不得抽逃出资等法原则相冲突。如目标公司现金补偿可能违背股东不得抽逃出资的规定,金钱补偿与债权利息的边界也难以清晰界定,从而影响协议效力。
2.裁判标准不统一:不同法院对对赌协议效力的认定存在分歧。如部分法院参照《九民纪要》第5条精神,认为投资方与目标公司的对赌约定若未约定减资程序,直接要求公司回购股权构成抽逃出资(如早期“海富案”裁判逻辑);而另一些法院则坚持“效力-履行分离”原则,认为约定本身不违反强制性规定(如“江苏华工案”),不因其尚未启动或约定减资程序便直接驳回诉请,而是通过认定协议有效、明确回购义务,指引目标公司依法通过减资路径完成履行。
(二)履行方面
1.减资程序障碍:股权回购型对赌协议履行需完成减资程序,包括编制资产负债表、召开股东会形成特别决议、通知债权人并公告、处理债权人清偿或担保要求等。然而,目标公司可能因股东矛盾、控股股东或实际控制人缺乏动机等原因,不主动启动减资程序,导致程序难以推进。
2.利润分配限制:金钱补偿型对赌协议的履行以目标公司具备可分配利润为前提,且需通过法定利润分配程序,包括弥补亏损、提取法定公积金、作出利润分配决议等。投资方举证公司有可供分配利润难度大,且公司可能通过会计手段调整利润,进一步影响权利实现。
3.股东会决策障碍:无论是股权回购还是金钱补偿,都涉及股东会决策事项。对赌条件成就时,创始人或其他股东可能出于自身利益考虑,不同意减资或利润分配决议,导致对赌协议无法履行。
4.债权人保护程序障碍:即使股东会作出减资决议,公司还需履行债权人保护程序。若公司不按债权人要求清偿债务或提供担保,减资程序无法完成,影响对赌协议的履行。
5.目标公司恶意阻挠:目标公司可能为逃避业绩补偿或股份回购义务,提供虚假信息隐瞒真实经营利润,制造亏损假象,或故意制造减资程序的障碍或瑕疵,如股东会否决减资决议、拖延或拒不清偿债权、拒不提供债权担保、串通债权人提出减资异议等。
(一)协议设计与签订
1.明确主体与责任:尽量避免目标公司直接作为对赌义务人,优先选择与股东或实际控制人对赌,或让股东/实控人承担连带担保责任,降低因资本维持原则等导致的履行障碍;如目标公司不作为对赌义务人,但对于对赌事项承担连带担保责任,应提前取得目标公司关于担保的股东会决议,避免因违反《公司法》规定“公司为公司股东或者实际控制人提供担保的,应当经股东会决议”而导致担保无效。
2.细化对赌条款:清晰界定对赌条件、计算方式、履行期限、违约责任等,避免模糊表述。如业绩补偿指标应是投资方能确定获取且真实可靠的,可参考银行同期贷款利率的四倍上限。
3.关注法律环境与合规性:确保协议内容不违反法律强制性规定,不滥用法人独立地位或股东权利,不损害债权人利益。结合现行法律规定及判例趋势,使协议合法有效。
4.与公司章程等衔接:将对赌协议的核心条款在公司章程等文件中固化和强化,后续签署补充协议时,明确适用条件和法律效力,建立全方位保护机制,并在情势变更时及时调整更新。
5.设置替代救济措施:考虑到可能出现的对赌条款失效情况,设计替代的救济措施和保护手段,如约定其他补偿方式或责任承担主体,以增强协议的保障力度。
(二)履行过程控制
1.优化履行程序:若与目标公司对赌,提前准备附条件生效的股东会减资决议等内部文件,制定债权人沟通预案,明确不配合履约的违约责任,但需注意该方案仍存在一定不确定性。
2.关注目标公司及回购义务人财务状况:投资方应尽量掌握目标公司的财务资料,以便在主张金钱补偿时能有效举证公司具备可分配利润,满足利润分配条件;为了保障后期执行,提前取得目标公司或对赌义务人的核心财产线索,并可针对关键财产办理抵押、质押等担保登记,避免执行阶段因“无财产可供执行”陷入困境;降低转移资产风险,可在协议中约定“对赌义务触发后至义务履行完毕前,目标公司/股东不得擅自处置大额资产”,同时设置资金监管账户。
3.合理设置回购期限:在股东履行回购义务时,明确具体的回购期限,避免因期限不明导致的争议和拖延。同时还需注意,实践中很多法院将回购权认定为形成权,适用一年的除斥期间,即投资方在触发条件成就一年后才主张回购权利或起诉的,部分法院可能以超期为由驳回诉请。
4.妥善处理股东出资义务:在股东履行回购义务前,投资方需承担相应的股东出资义务,若公司或债权人要求,投资方应依法履行出资责任。
(三)其他注意事项
1.信息披露与合规:对于上市公司或拟上市公司,确保对赌协议及相关信息的及时、准确披露,避免因隐瞒协议导致的监管处罚、发行失败风险或民事索赔隐患。
2.专业团队支持:鉴于对赌协议涉及复杂的法律、财务和税务问题,建议企业在签订、履行及后续管理过程中,借助专业律师、会计师、税务师等团队的力量,提供专业意见和合规指导,降低潜在风险。
本文引注:
[1] (2016)最高法民再128号
[2] 江苏高院(2019)苏民再62号
[3] (2023)沪02民终12817号
作者简介

