东卫研究 || 王旭刚:新《公司法》时代必知的十个公司法问题(七):关于公司僵局下股东请求司法解散的实务指南
2025-10-27

企业维持是商法中的一项基本原则。在公司具备存续或维持可能性的情况下,公司法通常以维持企业存续为价值导向。然而,当公司因发生法定事由或章程规定的事由而无法继续经营时,停止其经营活动并启动清算程序以终止其法人资格的公司解散和清算程序就显得尤为重要。尤其是公司陷入僵局时,在穷尽其他救济手段后,司法强制解散成为股东维护自身权益的最终救济途径。2025年9月30日,最高人民法院发布了《关于适用〈中华人民共和国公司法〉若干问题的解释(征求意见稿)》(以下简称《征求意见稿》),其中第六十条至六十五条对相关诉讼程序在此前司法解释的基础上作出了更为详细的规定,为通过司法解散破解公司僵局提供了更为明确的指引。





法条沿革



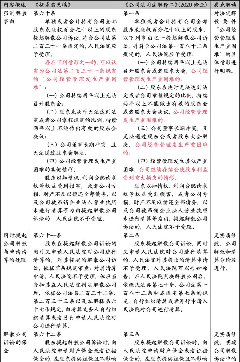
根据《中华人民共和国公司法(2023修订)》(以下简称2023年《公司法》)第二百二十九条第1款规定的解散事由,公司解散可以分为自愿解散(第一至三项)、行政解散(第四项)以及司法解散(第五项)。2023年《公司法》第二百三十一条规定,公司经营管理发生严重困难,继续存续会使股东利益受到重大损失,通过其他途径不能解决的,持有公司百分之十以上表决权的股东,可以请求人民法院解散公司。作为对前述法律司法强制解散公司规定在审判工作中具体应用法律的解释,《征求意见稿》第六十条至第六十五条在此前《公司法司法解释二》(2020修正)第一条至第六条基础上进行了个别调整和细化。





要件解读



公司僵局通常是指由于股东之间或管理层之间的冲突与矛盾,导致公司治理机制完全失效,公司各组织机构无法就任何事项作出有效决议,公司的经营管理陷入停滞,公司资产面临风险。在这种情况下,持有公司10%以上表决权的股东可依据2023年《公司法》第二百三十一条向人民法院提起诉讼,请求解散公司。然而,法院一旦判决解散公司,将直接导致公司无法继续运营并进入清算和注销程序,因此应谨慎适用该条款。如果公司僵局通过股权转让、减资、行政监管或第三方调解等途径仍无法得到解决,那么诉请解散公司则成为股东寻求退出公司的最后手段。


根据法律规定,申请法院强制解散公司需满足以下四个要件:


1.公司经营管理发生严重困难。本次《征求意见稿》第一条内容着重明确了该要件的具体情形,包括:公司持续两年以上无法召开股东会;股东表决时无法达到法定或公司章程规定的比例,持续两年以上无法作出有效的股东会决议;公司董事长期冲突,且无法通过股东会解决;以及其他导致公司经营管理发生严重困难的情形。由于司法解释中规定的公司经营管理困难情形多由资本或人头多数决引发的公司议事僵局所致,属于公司管理的严重内部障碍,因此,公司是否处于非盈利状态,并不影响对公司经营管理困难的认定。


2.继续存续会使股东利益受到重大损失。由于各公司在行业背景、市场定位、发展目标、经营状况等方面存在差异,即使公司经营管理出现严重困难,也并不必然导致公司及股东利益遭受重大损害。股东利益受损并非指个别股东权益受损,而是指由于公司经营管理机制“瘫痪”而导致全体出资者的整体利益受损。法院在审理此类案件时,通常会重点审查公司存续是否会对公司及股东利益造成重大损失,如此时解散公司被认为是一种不利的举措,法院通常不会支持解散公司的请求。


3.通过其他途径不能解决的。公司经营管理出现严重困难时,首先应尝试通过内部自行解决,只有在穷尽公司自治或其他解决途径仍无法打破僵局的情况下,才能满足该项要件。例如,公司股东间存在股权回购条款,享有回购请求权的股东可以要求其他主体回购案涉股权,属于可以通过其他途径解决公司僵局的情形。因此,司法解释规定,法院在处理此类案件时应当注重调解原则。如当事人协商一致,通过公司回购股份、股东股权转让或公司减资等方式使公司继续存续,且不违反法律、行政法规的强制性规定,则公司不应解散;如当事人无法协商一致,且公司满足司法强制解散的各项要件,人民法院应当及时判决。


4.持有公司百分之十以上表决权的股东提出请求。为确保公司经营持续稳定,法律及司法解释对有权提起司法强制解散公司的股东资格做了进一步明确:股东需单独或合计持有公司百分之十以上的表决权。此外,该条款所指的表决权不仅包括基于普通股份所享有的权利,还涵盖因持有类别股而获得的特殊表决权。因此,在审查公司股东的表决权时,不能仅依据股东所持有的公司股份数量进行简单判断,而应结合企业登记信息、公司章程中的特别规定以及其他相关文件进行综合认定。




值得关注的问题


(一)依股东所持股份对公司解散诉讼主体资格进行初步判断


2023年《公司法》第六十五条对公司股东表决权的确定方式作出了明确规定。与此同时,《九民纪要》进一步指出,公司章程未规定时,股东应按认缴出资比例行使表决权。因此,在公司章程未作另行规定时,可依据工商登记及股东名册所记载的持股比例,判断股东是否具备提起公司解散诉讼的资格。


(二)关于未实缴出资股东在解散公司诉讼中的主体资格


法律规定持有公司百分之十以上表决权的股东有权起诉解散公司,重点在于对股东所持表决权的审查。在公司章程等文件未作特别规定的情况下,即使股东未实缴出资,但只要其单独或合计持有公司百分之十以上的表决权,就具备提起解散公司诉讼的主体资格。另一方面,相关司法解释在列举公司可依据章程或股东会决议合理限制未履行或未全面履行出资义务或抽逃出资股东的股东权利类型时,并未将提起解散公司之诉的权利纳入其中。


(三)关于未支付转让款股东在解散公司诉讼中的主体资格


根据2023年《公司法》第八十六条第二款以及《征求意见稿》第四十条的规定,对于公司股权的受让人而言,只要不存在法律、行政法规要求合同办理批准手续的情形,受让人自被记载于股东名册之日起即取得股权;如果公司未置备股东名册,则受让人自实际行使股东权利或通知公司股权转让事实之日起取得股权。因此,除涉及前置批准程序的特殊情况外,受让人在被记载于股东名册、无股东名册时实际行使股东权利或公司已知悉股权转让事实的情况下,若公司章程无特别规定,只要该受让人持有公司百分之十以上的表决权,便具备提起公司解散诉讼的主体资格,而不受是否已实际支付股权转让款的影响。


(四)关于失权股东在异议诉讼期间提起公司解散诉讼的主体资格认定


对于失权股东,因异议诉讼是股东就其股权被剥夺的合法性提出的争议,在诉讼结果明确前,该部分股权的法律状态是“争议中”而非“确定持有”。换言之,在异议诉讼期间,失权股东仅能以其剩余股权计算持股比例。因此,若在异议诉讼期间,该失权股东所持有的剩余表决权不足公司全部表决权的百分之十,则其不具有单独提起公司解散诉讼的主体资格。


(五)通过其他途径不能解决在司法实践中的具体情形


根据对相关司法判例的调研,2023年《公司法》第二百三十一条规定的“通过其他途径不能解决”,通常涵盖公司内部协商沟通机制、股权转让、公司股份回购、行使股权回购权以及第三方调解等多种形式。在实际操作中,需注意合理运用上述途径,若法院经审查认为原告未穷尽相关救济途径,如股东之间未就公司经营等问题进行有效沟通或召开股东会,则不会支持其解散公司的诉求。


(六)公司股东在公司解散之外的其他权利救济途径


在公司运营过程中,股东可能面临各种问题,需要寻求权利救济。除了公司解散这一极端手段外,还有多种其他途径可供选择。根据《征求意见稿》第六十条、《公司法司法解释二》第一条规定,股东以知情权、利润分配请求权等权益受到损害,或者公司亏损、财产不足以偿还全部债务,以及公司被吊销企业法人营业执照未进行清算等为由提起解散公司诉讼的,人民法院不予受理。对于前述相关争议,当事人可通过行使股东知情权、利润分配请求权、股权回购请求权、转让股权以及向法院申请司法清算等方式解决。




司法案例


(一)关于公司经营管理发生严重困难的要件认定


1. 公司盈利状态不影响公司经营管理困难的认定


【指导案例8号】林方清诉常熟市凯莱实业有限公司、戴小明公司解散纠纷案(江苏省高级人民法院(2010)苏商终字第0043号,入库编号2012-18-2-283-001)


裁判要旨:公司法第一百八十三条将“公司经营管理发生严重困难”作为股东提起解散公司之诉的条件之一。判断“公司经营管理是否发生严重困难”,应从公司组织机构的运行状态进行综合分析。公司虽处于盈利状态,但其股东会机制长期失灵,内部管理有严重障碍,已陷入僵局状态,可以认定为公司经营管理发生严重困难。对于符合公司法及相关司法解释规定的其他条件的,人民法院可以依法判决公司解散。


2. 公司解散案件应实质审查公司是否陷入持续性僵局


【参考案例】某运输公司诉某鞋业公司、原审第三人某国际公司等公司解散纠纷案(福建省高级人民法院(2021)闽民终912号,入库编号2024-10-2-283-001)


裁判要旨:审理公司解散纠纷案件,应当实质审查公司是否陷入持续性僵局。当公司陷入持续性僵局,穷尽其他途径仍无法化解,且不具备继续经营条件,继续存续将使股东利益受到重大损失的,符合条件的股东才可以请求人民法院解散公司。对于公司利润分配上的争议,当事人可通过行使股东知情权、利益分配请求权及转让股权解决。


(二)关于继续存续会使股东利益受到重大损失的要件认定


1. 僵局重在公司内部障碍,且导致出资者整体利益受损


【参考案例】无锡某甲置业有限公司诉无锡某乙置业有限公司、晋某有限公司公司解散纠纷案(江苏省高级人民法院(2017)苏民终1312号,入库编号2023-10-2-283-001)


裁判要旨:公司司法解散的条件包括“企业经营管理严重困难”与“股东利益受损”两个方面,经营管理的严重困难不能理解为资金缺乏、亏损严重等经营性困难,而应当理解为管理方面的严重内部障碍,主要是股东会机制失灵,无法就公司的经营管理进行决策。股东利益受损不是指个别股东利益受到损失,而是指由于公司经营管理机制“瘫痪”导致出资者整体利益受损。


2. 大股东压迫小股东并非法律规定的公司司法解散情形


【参考案例】邢某等人诉威海公司公司解散纠纷案(最高人民法院(2021)最高法民申304号,入库编号2023-08-2-283-001)


裁判要旨:大股东滥用股东权利、侵害小股东利益,由此虽导致大、小股东之间存在矛盾冲突,但大股东压迫小股东并非我国法律规定的公司强制解散情形。判断公司应否解散,应当严格根据《最高人民法院关于适用<中华人民共和国公司法>若干问题的规定(二)》第一条之规定判断。


(三)关于通过其他途径不能解决的要件认定


1. 公司司法解散前股东应尽可能穷尽其他救济途径


【参考案例】徐某骥诉上海某物业管理有限公司等公司解散纠纷案(上海市第一中级人民法院(2022)沪0105民初21387号,入库编号2025-08-2-283-001)


裁判要旨:公司解散纠纷是股东在穷尽公司自治或其他途径,均不能解决公司僵局状况下的救济途径。而公司经营管理是否发生困难、是否已经存在公司僵局是判断公司应否解散的重要标准。实践中,应当审慎适用公司解散这一使企业退出市场的救济途径。对于公司运营良好,自我调整机制未失灵,不存在公司存续会使股东利益受到重大损害情形的,不能认定公司经营管理发生困难或存在公司僵局,不应当判令解散公司。


2. 有回购约定的股东可通过行使回购请求权解决公司僵局


【参考案例】湖南某投资有限公司诉兰州某投资有限公司、甘肃某工贸有限公司公司解散纠纷案(最高人民法院(2021)最高法民申1623号,入库编号2023-16-2-283-002)


裁判要旨:股东间存在股权回购条款,享有回购请求权的股东可以要求其他主体回购案涉股权,属于可以通过其他途径解决公司僵局的情形,不符合公司解散的法定条件。


(四)关于持有公司百分之十以上表决权股东起诉的要件认定


1. 工商登记及股东名册作为判断原告主体资格的基础


【参考案例】甘肃某集团有限公司诉兰州某车辆公司等解散纠纷案(最高人民法院(2021)最高法民申2928号,入库编号2023-16-2-283-001)


裁判要旨:人民法院可根据《中华人民共和国公司法》第一百八十二条有关“公司经营管理发生严重困难,继续存续会使股东利益受到重大损失,通过其他途径不能解决的,持有公司全部股东表决权10%以上的股东,可以请求人民法院解散公司”的规定,以工商登记及股东名册所记载的持股比例为依据,判断原告是否具有提起公司解散的股东身份。


2. 瑕疵出资股东的权利限制不包括提起解散公司之诉


【参考案例】陈某诉陕西某文化传播公司公司解散纠纷案(最高人民法院(2021)最高法民申6453号,入库编号2023-08-2-283-002)


裁判要旨:根据公司法规定(三)第16条的规定,股东因未履行或者未全面履行出资义务而受限的股东权利,并不包括其提起解散公司之诉的权利。公司法第182条规定的“严重困难”包括对外的生产经营困难、对内的管理困难。




实务建议


如前文所述,司法解散作为破解公司僵局的“猛药”,适用门槛高、举证责任重且结果不可逆。因此,股东必须树立全周期的风险意识与策略准备。笔者结合自身经验,将股东与司法解散有关的实务建议分为四个阶段:投资入股前的顶层设计与预防性安排、作为股东期间的危机预警与证据留存,诉讼过程中的策略选择,以及法院裁判后的工作衔接。希望通过这些建议,能够在法律框架内最大程度地维护股东的合法权益。


在成为公司股东之前,应重点关注或就以下事项进行专项决策:股东自身的持股比例,或与自身保持一致行动的其他股东的合计持股比例;公司是否备有股东名册,以及股东名册、股东出资凭证、公司章程、企业登记信息的更新是否及时;公司股东协议或公司章程中关于差异化表决股等类别股的约定;以及解决公司僵局的途径约定是否完善等。


作为公司股东期间,应积极行使各项权利并注意证据留存。充分行使股东知情权,准确了解公司的实际经营状况。积极行使股东表决权,尤其在关键决议中,若持反对意见,应明确投出反对票,保留在特定情况下要求公司回购自身股权以实现退出的权利。妥善保存与公司、股东、公司内部各组织机构及相关人员的沟通和协商记录,包括会议纪要、信函、电子邮件等文件。


考虑起诉解散公司时,应首先核实自己是否已全面履行对公司的出资义务,并充分考虑在后续清算过程中可能面临的补缴出资问题,将其作为重要考量因素。决定提起诉讼之前,应按照相关规定尽可能穷尽公司自治或其他救济途径,并评估是否符合法院受理公司解散案件的条件。诉讼过程中,应根据相关规定明确诉讼当事人、诉讼请求、管辖法院等事项,根据实际情况需要申请法院采取保全措施,并积极配合诉讼过程中的调解工作。


对于人民法院作出的不支持解散公司的裁判,如公司僵局仍然无法解决,需要注意不以同一事实和理由再次提起解散公司诉讼;倘若人民法院判决支持解散公司,则应密切关注公司后续的清算进展,并积极行使股东在公司清算期间的权利。



作者简介







王旭刚律师.png

王旭刚律师


北京市东卫律师事务所合伙人。毕业于清华大学法学院,从事法律工作近二十年,曾执业于北京市中伦律师事务所,也曾在世界五百强民营房地产上市公司和行业领先的私募基金管理公司担任法律合规负责人,服务领域集中于房地产项目管理及投融资、私募股权投资及项目管理、重大疑难争议解决以及企业破产重整项目,先后主办、参与过一系列的行业代表性案件。







往期推荐
01

陈怡伊:新《公司法》时代必知的十个公司法问题(一):公司对外关联担保之审查范围及合规审查全流程指引

02

高晶晶:新《公司法》时代必知的十个公司法问题(二):公司人格否认制度的细化与平衡

03

孙晨飞:新《公司法》时代必知的十个公司法问题(三):有限责任公司股权对外转让同等条件及侵害优先购买权后果新规则



04

罗梨铭:新《公司法》时代必知的十个公司法问题(四):法定代表人辞任涤除登记制度与挂名困局诉讼策略

05

胡宇航:新《公司法》时代必知的十个公司法问题(五):认缴出资加速到期、股东权利限制与股东失权规则解读

06

刘春华:新《公司法》时代必知的十个公司法问题(六)上篇:对赌协议的效力及履行规则

07

张景伟:新《公司法》时代必知的十个公司法问题(六)下篇:估值调整协议中业绩补偿的法律性质及后果