
股东知情权是股东享有的一项固有权利,其核心功能在于化解公司治理中的信息不对称问题。在公司治理平稳、各方关系和谐时,它是股东有效行使其他权利的重要基础;而在股东与公司产生分歧或摩擦时,知情权则成为平衡股东信息需求与公司权益保护的重要博弈点。一旦股东与公司管理层或控股股东之间的矛盾升级,股东知情权诉讼就会成为股东纠纷这场“战役”的“先锋军”。因此,如何在立法与司法实践中妥善平衡股东权利与公司利益,成为公司法立法及司法诉讼实践中的关键议题。
笔者在“Alpha案例库”中以“股东知情权纠纷”为案由进行检索,自2005年至今,相关裁判文书已超过四万篇(需说明的是,因近年来裁判文书上网政策调整,该数据未能完全反映实际审结案件数量)。这一规模充分说明此类争议在实践中频发且形态多样。
在司法实践中,法院围绕行权主体资格、知情权行使边界、目的正当性认定,以及判决主文与执行程序的衔接等核心问题,仍存在较大认识分歧。这些分歧直接导致裁判标准难以统一,判项的执行难以落地,也在一定程度上影响了法律适用的稳定性与结果的可预期性。
基于上述背景,2025年9月30日最高人民法院发布的《关于适用〈中华人民共和国公司法〉若干问题的解释(征求意见稿)》(以下简称《征求意见稿》),迅速在实务界引发广泛关注与热议。该稿在既有司法解释基础上作出了若干重要调整:第49条进一步明确了股东知情权诉讼的受理条件与判决主文的规范表述;第50条对股东查阅公司文件时“不正当目的”的认定情形进行了细化与完善;第51条则为公司章程或股东协议对知情权的限制设定了合理边界,旨在防范权利滥用,平衡各方利益。
有鉴于此,本文将剖析《征求意见稿》第49至51条,从历史沿革、条文要义、入库(典型)案例、实务建议四个纬度,厘清股东知情权纠纷中的裁判难点,以期为公司治理和股东知情权纠纷提供有效实务指引。
一、股东知情权制度历经三十年演进,从原则性规定发展为精细化的裁判规则体系
制度初建(1993年《公司法》):仅规定股东有权查阅股东会会议记录和财务会计报告,缺乏具体行使规则。
框架奠定(2005年《公司法》):构建“权利—程序—救济”三位一体的基本框架,引入“书面请求说明目的”的前置程序与“不正当目的”抗辩。
规则体系化(2017年《公司法司法解释(四)》):体系化地明确了起诉主体、判项具体化、“不正当目的”的列举情形,并允许委托专业人士辅助行权。
制度现代化(2023年《公司法》):统一有限公司与股份公司的知情权基础,将会计凭证纳入查阅范围,并确立对全资子公司的穿透查阅机制。
司法裁判精细化(2025年《征求意见稿》):进一步优化程序规则、细化“不正当目的”认定、合理划定章程限制边界。
二、法条沿革


一、《征求意见稿》第四十九条与《公司法司法解释四》条文对比及核心内容解析

【修改建议】
对《征求意见稿》第四十九条第一款“起诉时不具有股东资格的”,结合新《公司法》第一百一十条第二款规定“连续一百八十日以上单独或者合计持有公司百分之三以上股份的股东要求查阅公司的会计账簿、会计凭证的,适用本法第五十七条第二款、第三款、第四款的规定。公司章程对持股比例有较低规定的,从其规定。”,修改为:起诉时不具有股东资格,或因持股比例与期限不符合《公司法》第一百一十条规定而不具备相关权利的。
二、关于原告主体适格性的要件解读、关注问题、案例和司法观点
股东知情权诉讼中,原告主体是否适格是程序审查的首要环节。
(一)要件解读:资格认定的核心标准
1.按公司类型区分行权规则
(1)有限公司股东:享有完整的知情权,行权不受持股比例与期限限制。其权利范围包括查阅、复制公司章程、股东会会议记录、董事会会议决议、监事会会议决议、财务会计报告,以及查阅公司会计账簿、会计凭证。
(2)股份公司股东:采取分层行权机制。
一般知情权:所有股东均有权查阅、复制公司章程、股东名册、债券存根等基础文件。
特殊知情权:要求查阅公司会计账簿、会计凭证的,须满足“连续一百八十日以上单独或者合计持有公司百分之三以上股份”的条件。公司章程有权对持股比例作出更低的规定,此为对股东的赋权性条款。
2.审查时点与身份依据
(1)核心时点:原则上,起诉时必须具有股东资格。这是判断主体适格的基本时间标准。
(2)身份认定依据:工商登记信息是认定股东身份的形式证据。对于未登记于工商信息的起诉人,若能提供出资证明、股东名册、公司章程记载等能够证明其具备股东资格的实质性证据,法院亦应予以认定。
(3)例外情形:已转让股权的原股东
对于起诉时已不具备股东资格的原股东,其行使知情权受到严格限制。法院需审查其是否提供了在持股期间其合法权益受到损害的初步证据,且其查阅范围应严格限定于持股期间的公司特定文件。
(二)值得关注的问题与实践边界
1.形式审查中的实质判断
立案阶段的审查虽为形式审查,但在面对隐名股东、瑕疵出资股东等特殊情形时,需对起诉材料进行表面真实性、关联性与完整性的审慎评估。法院可能需运用商事外观主义与实质重于形式原则,在保护股东权利与维护公司稳定之间进行适度衡量。
2.身份存在重大争议的处理路径
若起诉材料显示股东身份存在真实、重大争议,无法通过形式审查直接确定当事人适格的,人民法院应裁定不予受理,并向当事人释明通过股东资格确认之诉先行解决身份争议。这避免了在知情权诉讼中陷入复杂的主体资格审理,符合诉讼经济原则。
3.防止权利滥用与利益平衡
法院在审查时,会综合考量股东行使知情权的正当目的、申请查阅范围的合理性以及对公司正常经营可能造成的影响。新《公司法》对股份公司股东查阅会计账簿设置持股门槛,本身就体现了防止个别股东滥用诉权、干扰公司经营的立法意图。
(三)案例和司法观点:几种特定情形下的股东知情权问题
1.退股股东享有使股东知情权——对应《征求意见稿》第四十九条第一款
(1)【参考案例】河南某实业公司诉某银行股份公司股东知情权、公司盈余分配纠纷案——原股东有初步证据证明在持股期间其合法权益受到损害的,法院应依法予以受理,且应对证据进行实质审查(河南省高级人民法院(2020)豫民终126号,入库编号:2023-08-2-267-001)
裁判要旨:公司法解释四第七条第二款规定了公司原股东享有的有限诉权,该规定解决的是原股东在特殊情况下的诉权问题,即原股东有初步证据证明在持股期间其合法权益受到损害的,法院不应驳回起诉,应依法予以受理。
(2)地方司法观点之法院审判指引:北京二中院金色天平微信公众号2023年12月20日《“与公司有关的纠纷”办理指引之一|股东知情权纠纷》
在“3.原告主体资格认定”中认为“失去股东身份的当事人能否行使股东知情权在公司存续过程中,股东可能因为将全部股权转让给第三人或因未履行出资义务被股东会决议解除股东资格而丧失股东身份。由于股东知情权是股东权利的内容之一,该权利与股东身份直接相关,因此行使股东知情权的主体原则上只能是现行股东,失去股东身份,其请求对公司行使股东知情权的权利也随之丧失。如果股东在失去股东身份后,发现其在持股期间的权利受到损害,那么该股东难以通过行使知情权的方式获取对其可能有帮助的公司信息。因此,《最高人民法院关于适用〈中华人民共和国公司法〉若干问题的规定(四)》(以下简称《公司法解释四》)第7条第2款规定“公司有证据证明前款规定的原告在起诉时不具有公司股东资格的,人民法院应当驳回起诉,但原告有初步证据证明在持股期间其合法权益受到损害,请求依法查阅或者复制其持股期间的公司特定文件材料的除外。”
(3)地方司法观点:上海一中院微信公众号2025年6月19日《胡玉凌&夏志阳:股东知情权案件审理中的重点难点问题 | 微课程》
此项权利的行使必须有严格的界限。一方面,行权范围仅限于其持股期间,而不得延伸至退出公司后的时段;另一方面,查阅的对象也应严格限定为与其诉求所涉权益损害直接相关的特定文件资料,以避免股东权利滥用并对公司正常经营造成不当干扰。
2.股权变动过渡期内——已签订股权转让协议但尚未丧失股东资格的股东享有股东知情权
【参考案例】上海某置业有限公司诉上海某物业管理有限公司股东知情权纠纷案——已签订股权转让协议但尚未丧失股东资格的股东可以行使股东知情权(上海市第二中级人民法院(2021)沪02民终9007号,入库编号2024-08-2-267-003)
裁判要旨:股东知情权纠纷中对原告起诉时股东身份的把握应结合工商登记、股东名册、公司章程等综合认定。原告与案外人签订股权转让协议并不当然导致股东资格的丧失。如果在原告起诉时,对外仍为工商登记的股东,对内仍为股东名册或公司章程记载的股东,且无生效法律文书确定原告已丧失股东资格,则原告在起诉时仍为公司股东,可以依法行使股东知情权
3.瑕疵出资股东享有股东知情权
(1)【参考案例】尤某诉无锡某有限公司股东知情权纠纷案——股东瑕疵出资对股东资格认定及股东知情权行使的影响(江苏省无锡市中级人民法院(2017)苏02民终1593号,入库编号:2024-08-2-267-001)
裁判要旨:股东知情权是股东固有的法定权利,其行使的主体应具有公司股东资格。新公司法出台后,公司法的基础理论最为显著的变化即从严格的法定资本制转变为授权资本制,如果瑕疵出资并不导致公司设立无效,一般不宜轻易否定瑕疵出资者的股东资格。在一般的瑕疵出资(如未足额出资、出资评估价值不实)情形下,如果出资者具备认定股东资格诸要素中的其他任何一个,如股东名册、公司章程记载、工商登记,一般即认定其具有股东资格。在具有股东资格后,即意味着股东享有包括自益权和共益权在内的各项权利。自益权指股东以自身利益为目的行使的权利,主要表现为财产权,如按照出资比例分取红利的权利、依照法律、公司章程转让出资的权利、优先购买其他股东转让出资的权利、优先认购公司新增资本的权利、依法分配公司解散清算后的剩余财产的权利;共益权指股东依法参加公司事务的决策和经营管理的权利,是股东基于公司利益兼为自身利益行使的权利,如股东会或股东大会参加权、提案权、质询权、在股东会或股东大会上的表决权、股东会或股东大会召集请求权、临时股东大会自行召集权与主持权、了解公司事务、查阅公司账簿和其他文件的知情权、公司解散请求权等权利。关于瑕疵出资股东受到的权利限制,从我国公司法的规定来看,允许公司对瑕疵出资股东予以限制的权利仅限于利润分配请求权、新股优先认购权、剩余财产分配请求权等直接获得财产利益的权利,而对股东知情权的行使并未进行禁止性规定,故股东的出资瑕疵并不必然导致股东资格的丧失,亦不影响股东知情权的行使。
(2)地方司法观点之法院审判指引:北京二中院金色天平微信公众号2023年12月20日《“与公司有关的纠纷”办理指引之一|股东知情权纠纷》
在“3.原告主体资格认定”中认为:“股东对公司未履行出资义务,或者未足额履行出资义务,或者在公司成立后又抽逃资金的,应当按照公司法的规定履行相应的义务。但股东知情权纠纷和股东出资纠纷并非同一法律关系,二者不构成相互履行的有效抗辩关系。知情权系股东固有权利,股东虽然存在出资瑕疵,但在其未丧失公司股东身份之前,仍为公司股东,可按照公司法或章程的规定行使相应的股东权。除非章程或股东与公司之间另有约定,一般不能以股东出资存在瑕疵为由否定其应享有的知情权。”
(3)地方司法观点:上海一中院微信公众号2025年6月19日《胡玉凌&夏志阳:股东知情权案件审理中的重点难点问题 | 微课程》
瑕疵出资股东的知情权问题应以其股东身份的存续为基础进行判断。 在其股东资格未被依法除名之前,其身份在法律上依然成立。股东知情权依附于股东身份而存在,因此,瑕疵出资本身并不直接导致该股东知情权的丧失。只要其仍具备股东身份,原则上便有权行使知情权。股东知情权的行使需在保护股东固有权利与维护公司正常经营秩序之间寻求合理平衡。 一方面,若过度扩张知情权,可能干扰公司经营自主性,增加商业秘密泄露风险,为公司带来不确定性;另一方面,若过度限制知情权,则可能挫伤包括隐名股东、瑕疵出资股东在内的投资者的积极性,影响投资信心与经济发展动力。因此,如何在司法实践中精准把握这一平衡点,是审判工作中的难点与关键。
4.股东知情权不受时间限制,新股东对其加入公司之前的相关公司信息享有知情权
(1)【典型案例】北京三中院发布二十个公司类纠纷典型案例之十:王某1诉某机械工程公司股东知情权纠纷案——瑕疵出资股东享有知情权,继受股东亦有权对其加入公司之前的信息享有知情权(2022)京01民终7399号
裁判观点:股东享有知情权的时间范围,应当认定股东在其加入公司之后对其加入公司之前的相关公司信息享有知情权。首先,《公司法》并未对此作禁止性规定;其次,设立股东知情权系为使股东充分掌握公司信息、管理活动及风险状况,从而监督公司管理,保护股东合法权益。股东对公司全部的运营状况充分掌握,对公司的历史全面了解,方能有效行使股东的其他权利并履行股东义务;最后,公司运营是一个整体、动态、延续性的过程,如果拒绝公司的后续股东查阅加入公司前的公司信息,可能导致股东获得的相关信息残缺不全,从而减损股东知情权的制度价值。
(2)【普通案例】广州蜗牛健康科技有限公司、周木想股东知情权纠纷民事二审民事判决书(广东省广州市中级人民法院 (2022)粤01民终25259号)
法院认为:股东知情权是公司股东的基本权利之一。公司股东有权了解公司经营状况、财务状况以及其他与股东利益存在密切关系的公司相关情况。由于公司的经营、发展是一个动态、连续的过程,公司现在的情况不可能与此前的经营状况毫无关联或者完全脱节。如果不允许股东查阅其成为股东之前的会计账簿等相关资料,明显不利于对股东权益的保护。
(3)地方司法观点之法院审判指引:北京二中院金色天平微信公众号2023年12月20日《“与公司有关的纠纷”办理指引之一|股东知情权纠纷》
在“5.股东知情权范围 02原告能否对其成为股东前的公司资料行使股东知情权:基于公司经营具有连续性的现实,为了保障股东获得完整的公司信息,股东应该有权查阅加入公司前的相关资料。法律并未禁止后续股东查阅、复制其加入公司前的公司财务会计报表。更何况,公司运营是个持续性过程,如果拒绝公司的后续股东行使对加入公司前的公司信息的知情权,将导致股东获得的相关信息残缺不全,从而减损股东知情权的制度价值。只要股东的请求不违反诚实信用原则和公平合理原则,如要求查阅的财务帐册不是过于久远以致给公司管理造成不合理的负担,以及不存在所要求查阅的帐册与股东的现实决策和权利救济无关等情形,公司就有义务给予配合,以保障股东正当权利的实现。
(4)地方司法观点:上海一中院微信公众号2025年6月19日《胡玉凌&夏志阳:股东知情权案件审理中的重点难点问题 | 微课程》
新股东行权并不以他持股的开始时间为限。股东进入公司之后,有权对公司的状况进行一个整体的了解,对于他成为股东之前的这些公司的相关的状况他有权了解,有权行使知情权。对于新老股东行使股东知情权的范围,并非仅以持股作为绝对的界限。
4.显名股东和隐名股东行使知情权谁有权行使知情权
(1)【典型案例】实际出资人王某在显名前,无权直接行使股东知情权。
河南省安阳市中级人民法院发布股东知情权纠纷系列典型案例:上海训禾商务咨询有限公司与王晓安股东知情权纠纷案(上海市第一中级人民法院(2021)沪01民终2554号)
裁判观点:显名股东王某某有权提起本案诉讼主张行使股东知情权。因为,股东知情权属于股东法定权利,具有固有权属性。《公司法》从未禁止股权代持关系中的显名股东行使股东知情权。本案中,实际出资人王某在显名前,无权直接行使股东知情权。而王某某是经工商登记的股东,且公司章程中明确载明王某某是X商务公司股东。更何况,王某在一审期间明确表示其同意王某某行使股东知情权。
(2)【普通案例】隐名股东未能证明其他显名股东对于其股东身份予以认可,无公司出资证明,不符合行使股东知情权的身份条件
杜某1与青岛某某仪器有限公司股东知情权纠纷再审审查民事裁定书(山东省高级人民法院(2024)鲁民申5968号)
裁判观点:具备股东身份是享有知情权的前提。本案中,虽然杜某庆与某某公司签订了《持股协议》,并交付了款项,但是其并未提交证据证明某某公司向其出具出资证明或将其登记于股东名册并相应变更了工商登记;且,某某公司对于其股东身份提出异议;杜某庆申请再审主张的QQ聊天记录无法证明对方身份,不属于足以推翻原判决的新证据,故其未提交充分证据证明其他显名股东对于其股东身份予以认可。因此,杜某庆主张其具备某某公司股东身份的证据不足,不符合行使股东知情权的身份条件,原审法院裁定驳回其起诉并无不当。
(3)地方司法观点之法院审判指引:北京二中院金色天平微信公众号2023年12月20日《“与公司有关的纠纷”办理指引之一|股东知情权纠纷》
在“3.原告主体资格认定”中认为“隐名投资中的实际出资人是否享有股东知情权隐名投资通常系指双方协议约定由实际出资人出资并享有投资收益但并不登记在册,而将名义股东登记在股东名册、工商登记之中。实践中常将此类实际出资人称为隐名股东,但严格来说“隐名股东”并非《公司法》上的概念。《公司法》作为规范公司的组织和行为以及调整公司与股东、第三人的法律,更为关注的是公司的稳定性和形式要件的完备。实际出资人与记载于股东名册的股东之间有关“名实出资”的约定,仅在订约人之间产生效力,一般不能对抗公司。因此,除非实际出资人的股东资格已经得到了确认,否则其不具有直接向公司行使股东知情权的权利。北京市高级人民法院曾在其指导意见的第16条规定:“公司的实际出资人在其股东身份未显名化之前,不具有股东知情权诉讼的原告主体资格,其已诉至法院的,应裁定驳回起诉。”
(3)地方司法观点:上海一中院微信公众号2025年6月19日《胡玉凌&夏志阳:股东知情权案件审理中的重点难点问题 | 微课程》
根据司法实践中的共识,显名股东作为登记于股东名册、公司章程及工商信息的法律主体,有权独立行使股东知情权。而隐名股东(实际出资人)在完成显名化程序前,原则上不得直接向公司主张股东知情权。
法院在特定情形下对隐名股东的知情权主张亦非一概否定。若存在以下条件,隐名股东行使知情权可能获得有限支持:公司及其他股东明确知晓并认可其实际出资人身份;隐名股东已通过参与股东会等行为在内部实现显名化,其他股东未提出异议;其行使知情权不违反法律法规的强制性规定。
在任一股权代持关系中,仅能有一方主体(显名股东或隐名股东)有效行使股东知情权,二者不能同时主张。因此,隐名股东意图直接向公司行使知情权时,证明其已满足上述例外条件至关重要。
三、关于《征求意见稿》第四十九条第二款案件受理的前置审查要件——“书面请求-公司拒绝”的要件解读、关注问题、案例和司法观点
根据新《公司法》及司法实践,股东知情权被区分为“一般知情权”与“特殊知情权”。其中,“特殊知情权”(即查阅会计账簿、会计凭证)的行使,在诉讼前设有严格的前置程序。《征求意见稿》第四十九条第二款正是围绕该前置程序的履行情况,为法院受理案件设定的审查标准。
(一)要件解读:前置程序的构成与审查
1.特殊知情权的法定前置程序
股东在起诉要求查阅会计账簿及会计凭证前,必须完成“书面请求-公司拒绝”的法定流程。具体包括:
(1)股东义务:向公司递交书面请求,并明确说明其查阅目的。
(2)公司权利:若公司认为股东目的不正当,可能损害公司合法利益,有权在收到请求后十五日内书面拒绝并说明理由。
(3)起诉前提:股东因公司明确拒绝、或公司逾期未答复而无法实现权利时,方可提起诉讼。
2.受理阶段的举证责任与审查重点
(1)股东就特殊知情权提起诉讼时,需对已履行前置程序承担初步的举证责任。法院在受理阶段主要进行形式审查,重点包括:
(2)股东是否举证:提供已向公司提出书面请求并说明目的的证据(如送达凭证)。
公司是否回应:提供公司已在法定期限内明示拒绝,或证明公司存在逾期未答复的情形。
(3)未能提供相应证据的,人民法院不予受理。
(二)值得注意的问题:实践中的分歧与平衡
1.一般知情权的前置程序争议
法律仅对行使特殊知情权设定了强制性的前置程序。对于行使一般知情权(查阅公司章程、会议记录等),法律并未作同等要求。然而,在司法实践中,部分法院出于尊重公司自治、倡导司法救济谦抑性及节约司法与公司资源的考虑,认为股东在起诉行使任何知情权前,均应先向公司提出书面请求(行使一般知情权时无需说明目的)。例如,北京市第二中级人民法院的相关指引即持此观点。这反映出在成文法规定之外,司法实践倾向于为所有知情权纠纷设置一个缓冲与协商环节。
2.审查边界与立法目的的实现
法院在受理阶段对前置程序的审查,核心在于过滤掉未经必要协商、仓促提起的诉讼,以督促股东优先通过公司内部途径解决争议,并防止诉权滥用。这一设计在保障股东核心权利的同时,也为公司提供了合理的应对与抗辩空间,旨在维护公司正常的经营秩序不被随意打断。
(三)案例和司法观点
1.【普通案例】微信正式通知行使股东知情权符合“书面请求”标准 | 至正-案例分析(见2025年6月5日上海二中院微信公众号)
裁判观点:对于股东通过微信向公司发送查阅请求的,人民法院不宜仅因其形式不是“纸面”而当然否定该种请求方式属于“书面形式”。如果微信请求以文字为表达载体,具备可追溯与可调取性,且意思表达内容正式严谨,具有通知作用,则该请求能起到与纸面请求相同的效果,人民法院可以认定股东已经完成了知情权行权法定前置程序。
2.【普通案例】对于公司不配合接收“书面请求”的司法实践处理
(1)潍坊某某置业有限公司与岳某1股东知情权纠纷案(山东省潍坊市中级人民法院(2024)鲁07民终8397号)
法院认为:岳某勇已通过邮寄与短信两种方式向公司法定代表人有效送达知情权申请书,并在其中说明了“为解公司经营状况”的查阅目的,履行了法律所要求的书面请求程序。公司方拒收或不予回复的行为,不影响股东已依法完成前置程序的认定。
(2)无锡壹某某生活科技发展有限公司、张某某等股东知情权纠纷民事二审民事判决书(江苏省无锡市中级人民法院 (2025)苏02民终1149号)
法院认为:张某、王某、陶某已经履行了行使股东知情权的前置程序。张某、王某、陶某于2024年6月5日委托律师向壹某某公司注册地址、向周某居住地无锡市梁溪区××村××号××室邮寄要求行使股东知情权的《律师函》,并于2024年6月7日向手机号码188××××****发出上述《律师函》图片短消息,该手机号188××××****自2020年起就是壹某某公司对外公示的联系人电话。《律师函》虽被退回,但是壹某某公司的原因造成。壹某某公司亦否认手机号码是其工作人员的电话,但作为连续多年对外公示的公司联系人电话,张某、王某、陶某有理由相信已将要求行使股东知情的权申请通知了壹某某公司。在一审中,法院先行组织双方进行调解,壹某某公司于2024年6月13日书面回复不同意调解,且在诉讼中壹某某公司明确不同意张某、王某、陶某查阅相关材料,应认定张某、王某、陶某已经履行了行使股东知情权的前置程序。
2.司法观点之法院审判指引:北京二中院金色天平微信公众号2023年12月20日《“与公司有关的纠纷”办理指引之一|股东知情权纠纷》
快递详情单是附在快递内件封装袋表面的,如在快递详情单的“内件品名”一项中,寄件人已注明该快递内件为:“请求查阅和复制公司资料的书面申请”。如此,即便不拆封该快递封装袋,公司也可以知悉寄件人意图和内件的性质;若公司收到无内件快递,在公司足以知悉快递内件性质的前提下,既未向寄件人或快递公司查询,也未向公司股东询问核实,诉讼中又未能提交任何证据证明其理由成立的,公司的抗辩不应得到支持。反之,如在快递详情单的“内件品名”一项中无任何内容,公司予以抗辩的,股东应当进一步举证证明邮寄的物品确为查阅申请,否则承担举证不能的后果。
四、判决主文应明确查阅、复制公司特定文件材料的时间、地点、方式与范围
判决主文的明确性与具体性,是确保裁判结果具备可执行性的关键。《公司法解释四(征求意见稿)》以“方式、范围等事项”取代原有“特定文件材料名录”的限定表述,赋予法院在个案中根据实际情况灵活确定查阅形式与文件范围的裁量空间,有助于提升判决的适应性与执行效果。
一、《征求意见稿》第五十条与《公司法司法解释(四)》 第八条对照

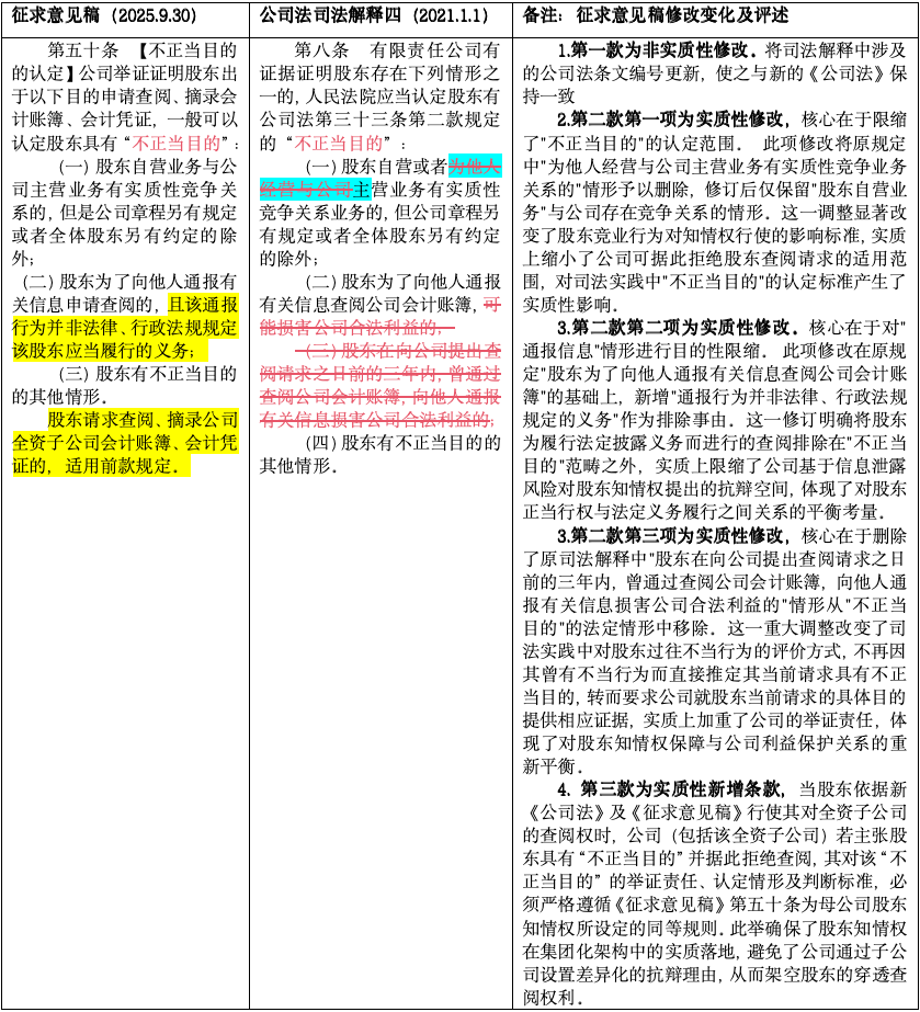
二、关于“不正当目的”的认定
《征求意见稿》第五十条对股东查阅会计账簿、会计凭证时“不正当目的”的认定标准作出重要调整,旨在进一步平衡股东知情权与公司商业秘密保护之间的冲突。
(一)要件解读:认定标准的核心变化
1.认定范围的限缩与举证责任的转移
明确将“不正当目的”的认定范围限缩于股东自营与公司主营业务构成实质性竞争的情形,删除了原司法解释中“为他人经营”竞争业务这一事由,显著限制了公司拒绝查阅的权利基础。
删除了“股东三年内曾因查阅损害公司利益即可推定其具有不正当目的”的规定,转而要求公司必须就股东当前查阅请求的具体目的具有不正当性承担举证责任,实质加重了公司的证明负担。
2.增设例外与确立穿透规则
对“向他人通报信息”这一情形增设例外条款,明确为履行法定义务(如向监管机构报告)而进行的查阅不构成不正当目的。
新增第三款确立穿透查阅规则,规定股东对全资子公司行使知情权时,公司在“不正当目的”认定中的举证责任与审查标准须与母公司保持一致,确保法律适用的统一。
3.固有权利的明确排除
股东依据《公司法》或公司章程要求查阅、复制公司章程、股东名册、会议记录及财务会计报告等文件,行使其固有权利,其目的正当性不属于法院审查范围。
(二)值得关注的问题:实践中的适用与平衡
1.同业竞争认定中的“实质性”标准
在判断股东自营业务是否构成“实质性竞争”时,应重点考察双方在核心市场、主要客户群体、关键产品或服务功能等方面是否存在直接、显著的重叠与冲突。次要业务或微弱关联不构成拒绝查阅的充分理由。值得注意的是,尽管“为他人经营”已被删除,但为避免争议,仍建议公司通过章程或股东协议对该情形予以明确约定。
2.兜底条款的审慎适用与利益平衡
“股东有不正当目的的其他情形”作为兜底条款,其适用应保持审慎与谦抑。法院应避免滥用该条款不当限制股东权利,而应通过“要件限缩”方式,重点审查股东查阅行为是否具有损害公司合法利益的现实可能性。在司法实践中,需在防范个别股东滥用权利与保障多数股东对公司进行正当监督之间寻求合理平衡。
三、案例
(一)【参考案例】孙某某诉北京某科技有限公司股东知情权纠纷案——近亲属在不同地域设立同行业公司是否构成实质性竞争(北京市第二中级人民法院(2020)京02民终816号,入库编号:2024-08-2-267-001)
裁判要旨:在股东知情权案件中,公司法解释四第八条从消极标准的角度对不正当目的的情形予以列举,其中第一项“实质性竞争关系业务”可从以下方面予以认定。
1.基于我国传统的亲属观念与家庭观念,除非有相反证据推翻,否则应当认定公司股东与其配偶、父母、子女或兄弟姐妹等近亲属之间具有亲密关系,因此近亲属出资设立的公司与股东之间自然形成了实际利益链条,与公司存在实质性竞争关系;
2.股东自营或为他人经营或近亲属设立的公司经营范围已经变更的,应结合变更时间、变更前后经营范围、变更后的经营项目是否实际经营,是否有一至两年内相关业务材料等综合判断实质性竞争关系;
3.在当前全球信息化时代背景下,通讯发达,大部分行业的开展是开放性的,股东自营同行业公司或近亲属设立的同行业公司以设立区域不同不足以推翻存在实质性竞争关系的认定。
(二)【参考案例】某甲国际有限责任公司诉德国某甲公司(上海)有限公司股东知情权纠纷案——股东知情权纠纷中不正当目的之抗辩事由的认定(上海市第二中级人民法院(2014)沪二中民四(商)终字第S488号,入库编号:2024-08-2-267-001)
裁判要旨:股东知情权是公司法赋予股东了解公司经营状态、财务状况等重要信息的一项法定权利。但是,由于股东知情权涉及公司与股东之间的利益平衡,在保护股东权利的同时亦应兼顾公司整体利益,以避免股东滥用知情权影响公司的正常经营或者利用知情权损害公司利益。因此,股东提出查阅会计账簿的请求应当基于正当、善意之目的,并与其作为股东的身份或者利益直接相关。如果股东违反诚实信用、善意原则,为了开展同业竞争、获取商业秘密等目的破坏公司日常经营,公司就有权拒绝其查询要求。此时,公司章程中保障股东查阅权的规定,亦不能阻却法律赋予公司对股东不正当目行使抗辩权。
裁判理由:德国某甲公司要求查阅上海某甲公司会计账簿,上海公司以“不正当目的”为由拒绝。法院经审理认定拒绝理由成立,主要基于以下事实:一、德国某甲公司在中国独资设立的某乙公司,其高管与上海公司德方董事高度重合,经营范围与主营产品存在显著重叠,构成实质性竞争。二、邮件往来及员工证言显示,某乙公司和上海公司两家公司已存在实际客户竞争与流失情况,竞争关系属实。三、德国某甲公司未能合理解释其查阅具体账簿的必要性,且其关联公司某乙与上海公司存在利益冲突,查阅行为可能损害后者合法权益。法院认为,在公司已提供财务报表等信息、并愿意通过第三方审计保障股东知情权的情况下,德国公司坚持查阅原始账簿缺乏合理性与必要性,符合“不正当目的”认定情形。
(三)【参考案例】美国阿某斯公司诉河北阿某斯公司股东知情权纠纷案——股东会计账簿查阅权的范围与限度(最高人民法院(2020)最高法民再170号,入库编号:2023-10-2-267-001)
裁判要旨:《公司法》第33条第2款规定股东可以要求查阅公司会计账簿,但并未规定股东可以查阅原始凭证和记账凭证,旨在保障股东查阅权的同时,防止和避免小股东滥用知情权干扰公司的正常经营活动。在中外股东持股比例相同且合资合同约定合资一方有权自行指定审计师审计合资公司账目的情况下,因审计账目必然涉及原始凭证和记账凭证,股东知情权的范围不应加以限缩,否则将与设置股东知情权制度的目的背道而驰。且公司未能举证证明股东查阅会计账簿具有不正当目的,故应当允许合资一方查阅包括原始凭证在内的会计账簿。
法院认为:河北阿某斯公司以股东自营或者为他人经营与公司主营业务有实质性竞争关系业务为由,主张美国阿某斯公司行使知情权具有不正当目的,河北阿某斯公司对此负有证明义务。在认定主营业务时应当主要考虑该项业务对公司稳定利润的贡献,兼顾在营业收入中的比重,河北阿某斯公司作为渣浆泵生产企业,渣浆泵的生产应当为其主营业务。
实质性竞争关系则是指股东和公司之间存在利益冲突,其情形需要根据案件事实综合认定。河北阿某斯公司的经营范围为研究、设计、生产渣浆泵、脱硫泵、疏浚泵、其他工业水泵及泵系统,生产耐磨机械部件、销售自产产品并提供咨询、维修等配套服务。美国阿某斯公司的经营范围为泵件销售,在生产环节二者不存在竞争关系。
(四)【普通案例】北京倍爱康生物技术有限公司、东峰企业有限公司股东知情权纠纷再审审查与审判监督民事裁定书(最高人民法院(2019)最高法民申1756号)
法院认为:东峰公司的代表人保国武,被开曼群岛大法院任命为中国医疗公司的共同清盘人。东峰公司在本案一、二审期间认可其行使股东知情权的目的之一是了解倍爱康公司最上层母公司中国医疗公司所募集的4.26亿美元的流向以及是否用于倍爱康公司。故本案并不排除东峰公司为了向中国医疗公司通报有关资金流向信息而查阅倍爱康公司会计账簿的情形。但公司拒绝查阅所保护的是公司的合法利益,而不是一切利益,目的正当与否的判断也受此限制。考虑到保国武作为中国医疗公司的共同清盘人在中国境外及香港特别行政区进行的诉讼,均系按所在地法律依法定程序进行,即使其通过本案股东知情权诉讼所获取的信息运用到境外诉讼当中,亦不应认定为损害或可能损害倍爱康公司合法利益。此外,倍爱康公司亦自称其并未收到中国医疗公司相关募集资金,故即使东峰公司查阅倍爱康公司账簿,其获取相关资金流向的主观意愿也无法实现,不存在损害倍爱康公司合法利益的可能。
(五)【典型案例】山东省济南市中级人民法院发布2016-2020年度公司类纠纷十大典型案例之一:范某某与甲公司股东知情权纠纷一案——股东知情权属股东法定权利,应依法予以保护
法院认为:范某某在提起知情权诉讼时具有公司法意义上的股东资格,享有知情权。对于范某某要求查阅公司会计账簿是否具有不正当目的,在诉讼期间乙公司取消了与甲公司从事相同或相似业务,故不能认定范某某具有不正当目的,法院判决支持了范某某的诉讼请求。
(六)【普通案例】毛某;李某;李某;秦某;崔某;河南某公司股东知情权纠纷二审民事其他(河南省安阳市中级人民法院(2025)豫05民终102号)
本案中,法院认定五被上诉人行使股东知情权不具有“不正当目的”,理由如下:
首先,五被上诉人向有关部门举报公司涉嫌偷税、职务侵占等行为,属于依法行使公民监督权,不构成“不正当目的”。上诉人仅以“心存报复”为由进行主观推定,缺乏法律依据。其次,上诉人主张被上诉人秦国梁可能向其他股东泄露商业秘密,但未能提供有效证据证明存在具体、现实的损害风险,仅凭抽象风险或主观推测不足以限制股东知情权。再次,关于同业竞争问题,上诉人未能证明被上诉人及其关联方所营业务与公司主营业务存在实质性竞争关系。仅凭经营范围表面相似不足以认定“不正当目的”,上诉人举证未达证明标准。综上,股东知情权作为基础性权利,不因股东间存在矛盾或纠纷而受限制。五被上诉人已履行法定前置程序,其查阅请求符合法律规定,故上诉人拒绝查阅的理由不能成立,法院不予支持。
一、《征求意见稿》第五十一条与《公司法司法解释(四)》 第九条对照

本条旨在确立“禁止实质性剥夺,允许合理调整”的司法审查原则,明确公司章程、股东协议等自治性文件与法定股东知情权冲突时的处理规则,以统一裁判尺度,增强公司治理的可预期性。
二、要件解读:效力认定的核心规则
(一)实质性剥夺条款无效
1.股东知情权作为固有权利,不得通过公司章程或股东协议予以实质性剥夺。此类条款因违反法律强制性规定而归于无效,股东有权请求确认条款无效,并同时主张行使知情权。
(1)认定标准:核心在于判断相关约定是否导致股东在法律上无法行使,或在事实上难以实现其知情权。
(2)典型情形:
设置不当行权门槛:如规定远超法律规定的持股比例或持股期限。
完全排除法定权利:如明确规定股东不得查阅特定文件。
设置事实履行障碍:如要求取得全体股东一致同意、缴纳高额保证金,或设置极为繁琐的审批流程。
限缩法定查阅范围:如禁止股东查阅依法有权访问的会计凭证等关键文件。
2.合理限制与扩大行使有效
在不违反法律强制性规定且不损害知情权核心内容的前提下,允许通过章程或协议对股东知情权进行合理限缩或扩张,体现了对公司自治与契约自由的尊重。
(1)合理限制的要素:需符合必要性与比例原则,通常体现为程序性、非实质性的规范,如要求提前预约、书面说明目的、签署保密协议、限定查阅地点与频率等。
(2)合理扩大的范围:允许约定扩大查阅范围(如子公司审计底稿)或放宽行使条件(如降低股份公司股东的持股比例要求),但不得违反法律的禁止性规定。
三、应关注的事项:实践中的边界与挑战
(一)章程修订的效力边界
实践中需关注,即使原章程未作限制,后续通过修订章程新增的限制性条款,其效力同样受本条规制。若该修订构成对股东知情权的“实质性剥夺”,尤其是针对修订前已入股股东的,其效力可能不被认可。章程修订需遵循公平原则,不得滥用资本多数决损害股东固有权利。
(二)“合理性”判断的司法裁量
“合理限制”与“实质性剥夺”的边界存在灰色地带,需由法院在个案中结合具体情形进行裁量。法院将综合考量限制措施的目的正当性(如保护商业秘密)、手段适度性(如限制是否为实现目的所必需)以及对股东行权的实际影响程度。参考在先案例(如上海二中院(2019)沪02民终9725号案)有助于把握司法尺度。
(三)扩张条款与商业秘密的平衡
对于章程或协议中扩大股东知情权的条款,虽原则上有效,但法院在支持股东行使扩张性权利时,会同步关注对公司商业秘密与正常经营秩序的保护。股东在行使扩大的查阅权时,同样可能需承担更严格的保密义务,且其范围不得触及法律明确禁止查阅的信息。
三、案例
(一)【参考案例】某甲公司诉上海某乙公司股东知情权纠纷案——公司章程对股东知情权另有规定的效力如何认定((上海市第二中级人民法院(2013)沪二中民四(商)终字第S1264号,入库编号:2023-10-2-267-002)
裁判要旨:1.公司章程可以合理扩展股东法定知情权的范围。从公司治理的角度而言,公司章程的作用主要体现在两个方面:一是公司设立和运作的指导文件,二是对股东权利义务进行规定。其中,股东知情权不仅是股东行使股权的基础,亦是保护股权的重要手段。因此,公司章程对股东知情权的规定亦应得到尊重。从维护诚信角度看,公司章程是股东自愿达成的公司自治规则,只要不违反法律禁止性规定,对公司及股东均有约束力。
2.公司章程可以规定母公司股东出于正当理由对子公司资料的查阅权。就股权结构与公司架构而言,母公司股东行使查阅子公司资料的权利实质是母公司行使对子公司的知情权。在母公司完全控股尤其系全资控股子公司的情况下,子公司利益与母公司利益具有高度一致性,充分保障母公司的知情权在根本上与子公司的利益是一致的。
3.公司章程可以规定审计作为股东行使知情权的方式。我国《公司法》规定股东可以查阅范围包括公司章程、公司会议记录、公司会计报告等。这仅是股东行使知情权的部分载体。股东知情权的真正客体是公司的存续经营管理状况与财务状况,且主要是财务状况。第三方审计具有客观性、准确性优势,是股东行使知情权,了解公司真实财务信息的重要方式。因此,公司章程规定的审计原则上可以作为股东知情权的行使方式,但同时也要防止对公司经营造成不利影响,故股东不能随意行使审计权。在个案中股东行使审计权的方式,还要综合考虑案情予以判断。一是股东行使审计权必须要有正当且迫切的理由;二是股东行使审计权要限定审计范围,一般应将审计限定在股东要求查清的具体财务问题和具体时间段内,不能无限制地对公司进行全面审计;三是审计过程中依法保护公司的商业秘密。
在新《公司法》扩大股东权利、《征求意见稿》寻求平衡的立法趋势下,股东知情权纠纷的处理将更加精细化。各方主体应主动适应新规,调整公司治理与权利行使策略。
一、股东在投资前,应通过股东协议、公司章程等文件,对股东知情权与竞业限制事宜作出预先安排
(一)可在章程或协议中,对股东依据《公司法》享有的文件查阅、复制权进行合理限制或扩充。
(二)应约定股东及其近亲属的竞业限制义务,明确排除其通过股东知情权,为本人、近亲属或者其他人经营与公司相竞争的业务、刺探公司商业秘密的情形。
二、在公司成立后,对股东的行权建议:善用新规,合规行权
(一)确立行权主体资格:明确身份与时效
1.现任股东:确保自身资格无争议,行使权利以起诉时具备股东资格为原则。
2.原股东:如起诉时不具备股东资格,必须准备证明其在持股期间合法权益受到损害的初步证据(如应分红而未分红的决议、关联交易文件等)。此为程序受理的“入场券”,但后续需经法院实质性审查。
3.股份公司股东:若欲查阅会计账簿、会计凭证,需自我核查是否满足“连续180日以上持股3%以上”的法定条件,或公司章程是否有更优惠的规定。
(二)遵循法定前置程序:书面请求与目的说明
1.特殊查阅(会计账簿、凭证):在起诉前,必须向公司发出书面请求并详细、合理地说明查阅目的。务必保留送达凭证(如挂号信回执、邮件已读回执)。目的说明应具体、正当,避免使用“了解经营状况”等笼统表述,可关联具体疑虑(如质疑某笔交易公允性)。
2.一般查阅(章程、决议等):虽然法律未强制要求前置程序,但为避免程序争议,建议在起诉前也先发函提出请求,体现已尽协商义务。
(三)聘请专业团队,精准锁定查阅范围
1.在涉及复杂的财务会计资料时,应聘请会计师、律师等专业人员辅助查阅。这在法律上已被明确允许。
2.查阅请求应尽可能具体化、清单化,明确文件名称、形成时间、涉及主体(如子公司),避免使用“所有”“全部”等模糊表述,以减少公司方的抵制理由和执行争议。
(四)全程固证,应对诉讼
1.保留从提出请求、公司拒绝或不予理会,到现场查阅受阻的全过程证据。包括往来函件、邮件、聊天记录、现场录音录像等。
2.若公司无正当理由拒绝,应果断提起诉讼,并可在诉中依据新法精神,主张公司章程中不合理的限制性条款无效。
三、 在公司成立后,对公司的应对建议:规范管理,有效抗辩
(一)修订公司章程,设定“合理限制”
1.建议经过全体股东一致同意进行修改章程。因为股东知情权是股东的固有权利。
2.清理无效条款:立即审查并删除章程或协议中任何可能构成“实质性剥夺”股东知情权的条款(如过高的持股比例/时间门槛、完全禁止查阅关键文件等)。
3.设立合规屏障:在法律允许范围内,通过章程设定合理限制,如:
(1)程序要求:要求股东提前预约、签署具有明确违约责任的《保密协议》。
(2)方式与地点:限定查阅在公司正常办公场所、工作时间进行,并可规定由公司人员在场。
(3)频率限制:规定合理的年度查阅次数上限。
(4)规范响应流程,完善内部管理
4.收到请求快速响应:在收到股东书面请求后,应在15日内作出书面答复。同意则安排,不同意则必须书面说明理由(主要基于“不正当目的”)。
(1)严格审核身份与授权:对股东及其委托的律师、会计师等辅助人员,严格核查其身份证明与授权委托文件,并完整留存。
(2)完善文件交接记录:制作详细的《文件交接清单》,记录文件名称、页码、交接时间、人员,并由双方签字确认。这是证明公司已配合履职的关键证据。
5.精准运用“不正当目的”抗辩
(1)限缩抗辩事由:注意《征求意见稿》已将抗辩事由限缩于“股东自营”与公司主营业务有实质性竞争关系的情形(需证明市场、客户、产品直接冲突),且删除了“为他人经营”和“三年内曾泄密”的推定条款。
(2)承担举证责任:公司若拒绝,必须主动举证股东当前请求具有“不正当目的”且可能损害公司合法利益,举证责任加重。
6.强化商业秘密保护体系
(1)要求签署保密协议:在允许查阅前,务必让股东及其所有辅助人员签署严格的保密承诺书/协议,明确保密信息范围、保密期限和违约责任。
(2)明确法律后果:告知对方,根据《公司法》及司法解释,股东及辅助人员泄露商业秘密导致公司损失的,公司有权索赔。
四、 共同的前瞻性关注
关注《征求意见稿》落地:密切关注第五十条(不正当目的认定)和第四十九条(原告资格与前置程序)的最终定稿,这将是未来几年股东知情权诉讼的胜负手。
理解“穿透规则”:新法已确立股东可穿透行权至全资子公司。母公司与子公司在文件管理和“不正当目的”抗辩上应保持统一标准和协同应对。
寻求动态平衡:股东应诚信、正当地行使权利,服务于监督公司治理的目的;公司则应秉持开放、合规的态度,在保护自身核心商业秘密的同时,保障股东的法定知情权。在诉讼前,充分利用协商机制,往往是成本最低的解决方案。
作者简介

