
2024年7月1日新《中华人民共和国公司法》(以下简称“新《公司法》”)施行后,认缴制下股东出资责任的边界、权利与义务的匹配及失权制度的落地,成为司法实践与企业治理的核心关切。为回应“股东出资期限利益滥用”“出资义务与股东权利失衡”“失权后股权处置无据”等现实争议,最高人民法院发布的《关于适用〈中华人民共和国公司法〉若干问题的解释(征求意见稿)》(以下简称《征求意见稿》)第二十四条、第二十五条、第二十六条,分别从“认缴出资加速到期”“未履行出资义务的股东权利限制”“股东失权及后续处理”三大维度,构建了完整的出资责任规制体系。
这三条规则既衔接了新《公司法》“强化股东出资责任、保障公司债权人利益”的立法精神,又针对实践中“公司不清偿债务却怠于追讨股东出资”“股东未出资仍享有完整表决权”“失权股权长期闲置”等痛点提供了明确解决方案。本文将结合法条沿革、核心内容释义及司法判例,系统拆解三大规则的适用逻辑,为公司、股东及债权人提供合规指引与风险防范建议。
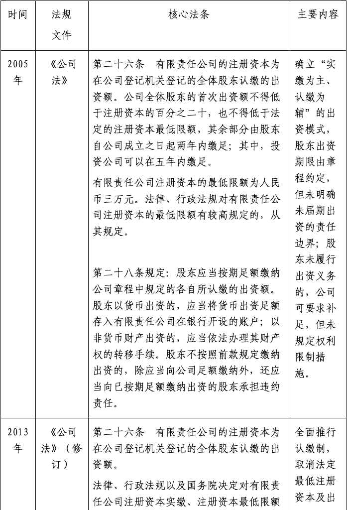
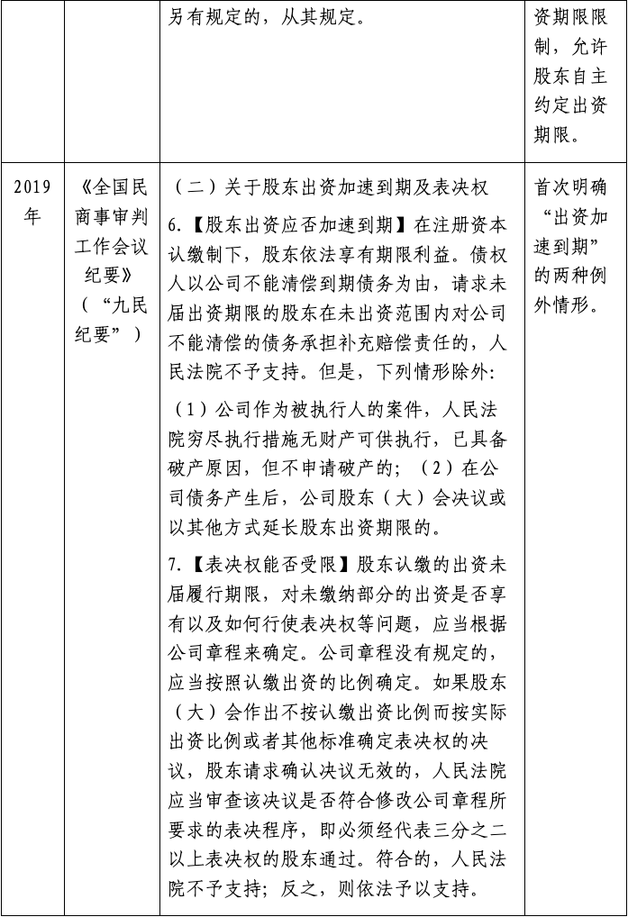
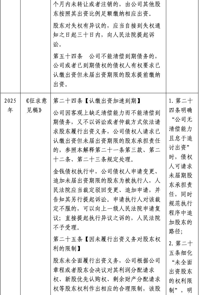
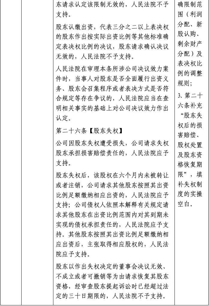
我国公司法对股东出资责任的规制,始终围绕“出资自由与债权保护”的平衡展开。从2013年认缴制改革放宽出资期限,到2024年新《公司法》强化出资责任,再到《征求意见稿》细化规则,形成了“从宽松到严格、从原则到具体”的演进路径,具体如下表所示:





从沿革可见,《征求意见稿》的三条规则并非凭空创设,而是对过往立法与司法实践的“补位”与“细化”:既回应了认缴制下债权人保护的迫切需求,又通过“权利限制”“失权”等规则实现“出资义务与股东权利”的对等,同时避免因规则模糊导致的司法裁判尺度不一。
(一)第二十四条:认缴出资加速到期的适用场景与程序限制
1.适用前提:“公司无清偿能力+怠于追讨出资”双重条件
(1)“客观上缺乏清偿能力”的认定:需结合《中华人民共和国企业破产法》及司法解释的标准,通常包括:公司资产不足以清偿全部债务;明显缺乏清偿能力(如长期停业、无经营收入、主要资产被查封);经人民法院强制执行后仍无法清偿债务。实践中,债权人需提供“公司债务到期未清偿”“强制执行未果”“公司资产负债表”等证据,证明公司已无实际清偿能力。
(2)“不以诉讼或者仲裁方式请求股东履行出资义务”的判断:核心是“公司主观上怠于行使权利”,而非“客观上无法追讨”。例如:公司对未出资股东无任何催缴行为(无书面催缴函、无股东会催缴决议);债权人已书面催告公司追讨出资,但公司在合理期限内(通常为30日)未采取诉讼或仲裁措施。若公司已提起诉讼追讨股东出资,债权人不得再直接请求股东承担责任,需等待诉讼结果。
2.责任承担:参照“未届期出资股东的补充赔偿责任”
根据《征求意见稿》第二十一条第三款、第二十二条、第二十三条的规定,未届期股东的责任范围为“未出资额范围内的补充赔偿责任”,即:
(1)责任性质:补充责任,而非连带责任。只有在公司财产不足以清偿债务时,股东才需在未出资范围内承担责任;
(2)责任限额:以股东“已认缴但未届期的出资额”为限,不得超过公司不能清偿的债务部分;
(3)追责主体:仅公司债权人有权主张,公司自身若未怠于追讨,可直接请求股东履行出资义务,无需通过“加速到期”路径。
3.程序限制:执行程序中不得直接追加股东,需另行诉讼
(1)执行阶段的“驳回追加+另行诉讼”规则:实践中,部分债权人在执行程序中直接申请追加未届期股东为被执行人,试图通过执行程序快速实现债权。《征求意见稿》明确禁止此路径:人民法院应裁定驳回追加申请,告知债权人通过“另行诉讼”主张权利。这一规定的目的是“避免执行程序替代审判程序”——“是否符合加速到期条件”(如公司是否无清偿能力、是否怠于追讨)需经实体审理查明,不能通过执行程序的形式审查直接认定。
(2)救济路径:申请执行人对“驳回追加裁定”不服的,可向上一级人民法院申请复议;但不得直接提起执行异议之诉,需以“公司、未届期股东”为被告,另行提起“股东出资责任纠纷”之诉。
(二)第二十五条:未履行出资义务的股东权利限制与表决权调整
1.权利限制的范围与合理性要求
(1)限制范围:明确为“利润分配请求权、新股优先认购权、剩余财产分配请求权”,均为“与出资比例直接挂钩的财产性权利”。实践中,公司不得限制股东的“知情权”“提案权”等非财产性权利——即使股东未出资,仍有权了解公司经营状况,这是股东参与公司治理的基础权利。
(2)“合理限制”的判断标准:限制措施需与“未出资比例”相匹配,不得过度限制。例如:股东认缴出资100万元,仅实缴20万元(未出资比例80%),公司可按实缴比例(20%)分配利润,但不得完全剥夺其利润分配权;若股东未实缴任何出资,公司可完全限制其利润分配、新股认购及剩余财产分配权,此为“合理限制”。
2.表决权比例的调整规则:“三分之二以上表决权决议”优先
(1)规则突破:《征求意见稿》允许“代表三分之二以上表决权的股东作出按实际出资比例确定表决权的决议”,这一规则旨在解决“认缴未实缴股东滥用表决权”的问题(如大股东认缴高额出资但长期不实缴,仍以高表决权控制公司决策)。
(2)决议生效条件:需满足“程序合法+内容明确”:程序上,股东会召集程序、表决方式符合公司章程及公司法规定(如提前15日通知全体股东、关联股东回避表决);内容上,需明确“表决权按实际出资比例计算”,而非模糊表述“调整表决权”。若决议仅约定“限制未出资股东的表决权”,未明确具体计算标准,可能被认定为“内容不明确”而无效。
3.决议效力认定的前提:查明事实争议
实践中,股东常以“已全面履行出资义务”“股东会程序违法”为由主张限制决议无效。《征求意见稿》明确:人民法院需先查明“股东是否全面出资”(如出资凭证、验资报告)、“股东会程序是否合规”(如通知记录、表决签字)等事实,再判断决议效力——若股东确未全面出资且股东会程序合法,决议有效;若股东已出资或程序违法,决议无效或可撤销。
(三)第二十六条:股东失权的法律后果与股权处置
1.失权股东的损害赔偿责任
(1)责任构成:公司因股东失权遭受损失,需满足“因果关系”——损失直接因股东未履行出资义务且被失权导致。例如:股东未出资导致公司资金链断裂,无法承接项目造成的利润损失;公司为追讨股东出资支出的律师费、诉讼费。
(2)举证责任:公司需提供“损失的具体金额及计算依据”(如合同违约赔偿协议、律师费发票、利息计算清单),证明损失与股东失权的直接关联。
2.失权股权的处置:6个月内转让或注销,否则其他股东补缴
(1)处置期限:失权股权需在“失权决定生效之日起6个月内”完成转让(转让给其他股东或第三人)或注销(减少注册资本);若6个月内未处置,公司可请求“其他股东按照其出资比例足额缴纳相应出资”——本质是“由其他股东补足失权股权对应的出资,同时取得该股权”。
(2)债权人的权利:若公司未请求其他股东补缴,或其他股东拒绝补缴,公司债权人可请求“其他股东在出资比例范围内对公司到期未实现的债权承担责任”——此责任为“补充责任”,以“失权股权对应的出资额”为限。
3.股东资格恢复的期限限制:30日法定期间
(1)行权条件:股东需以“作出失权决定的董事会决议无效、不成立或者可撤销”为由,请求恢复股东资格(如董事会决议未通知全体董事、表决人数不足);
期限限制:股东需在30日内提起诉讼,超过30日的,人民法院不予支持——此为“除斥期间”,不适用诉讼时效中止、中断的规定,目的是“稳定公司股权结构,避免失权决定长期处于不确定状态”。
(一)认缴出资加速到期:公司无清偿能力且怠于追讨,债权人可主张股东责任
案例1:移交某某控股集团有限公司与江西钟某某新材料有限公司、长沙市三某科技中等职业学校、湖南凡某教育管理有限公司合同纠纷一案((2024)湘01民终18953号)
1.基本案情:钟某某公司于2022年2月20日向凡某公司缴纳了履约保证金50万元,按照协议书的约定,三某学校新校区项目计划于2022年4月动工,2022年8月20日竣工交付使用,但因多方原因该项目未能正常开工,直至本案辩论终结,案涉项目仍未开工且尚未确定开工日期,现钟某某公司以当事人一方迟延履行债务或者有其他违约行为致使不能实现合同为由要求解除2022年2月18日签订的案涉《合作协议书》并要求凡某公司、三某学校退还履约保证金50万元的诉讼请求,符合法律规定,一审法院予以支持。凡某公司系有限责任公司,注册资本12800万元,公司原股东田某某、唐某某、田某清、邹某某及纠纷发生期间的登记股东移交某某公司均未实缴出资。钟某某公司向法院提出诉讼请求:1.解除钟某某公司与凡某公司、三某学校签订的《新校区项目防水工程专业分包框架协议书》;2.判令凡某公司、三某学校连带向钟某某公司退还保证金50万元并承担资金占用期间利息损失(计算方式:以50万元为基数,自2022年2月20日起按中国人民银行授权全国银行间同业拆借中心公布的一年期贷款市场报价利率LPR计算至实际清偿日止,暂计算至2024年7月5日为42513.7元);3.移交某某公司对前述第二项诉讼请求在凡某公司、三某学校不能清偿部分的债务在其未实际缴纳出资的范围内承担补充清偿责任;4.本案诉讼费由移交某某公司、凡某公司和三某学校承担。
2.裁判要点:凡某公司注册资本12800万元,系有限责任公司,2022年10月21日,公司股东由田某某、唐某某、田某清、邹某某变更登记为移交某某公司,2024年10月28日,公司股东由移交某某公司变更登记为田某某。移交某某公司未举证证明其登记为凡某公司股东时,田某某、唐某某、田某清、邹某某或移交某某公司已经实际履行出资义务。据不完全统计,凡某公司作为被执行人现有近500万元的债务,凡某公司未完全清偿债务。凡某公司或移交某某公司亦未举证证明凡某公司能够足够清偿债务,且在部分执行案件中,法院对凡某公司穷尽执行措施仍无财产可供执行而作出终结本次执行裁定。凡某公司已具备破产原因,但不申请破产,钟某某公司有权请求未出资股东移交某某公司在未出资范围内对公司不能清偿的债务承担责任。移交某某公司主张其为代持股股东,在代持期间出资期限仍未届满,仍享有出资期限利益。本院认为,移交某某公司登记为凡某公司股东,具有对外的公示效力,应依法承担责任。
(二)股东权利限制:未出资股东的利润分配权可按实缴比例限制
案例2:北京政泉控股有限公司、方正证券股份有限公司公司决议效力确认纠纷一案((2020)湘01民终3290号)
1.基本案情:方正证券成立于1994年10月26日,经工商机关注册核准登记为其他股份有限公司(上市),公司注册资本为人民币8232101395元。2014年8月,政泉控股通过重组的形式,以原持有的84.4%民族证券股权置换为17.9亿余股方正证券股票,从而成为方正证券股东。2019年3月29日,方正证券召开董事会,会议审议通过了《方正证券股份有限公司2018年度利润分配预案》,独立董事发表独立意见同意该利润分配预案。2019年5月24日,方正证券通过邮件等形式通知全体董事,董事长决定于2019年5月29日召开董事会,并附《议案3:关于停止向政泉控股发放公司2018年度红利的议案》及《北京市康达律师事务所法律意见书》。其中康达律师事务所针对议案出具的《法律意见书》认为,根据刑事判决等相关证据以股东大会决议限制股东利润分配请求权以维护上市公司及其股东的合法权益,符合《公司法解释三》和《公司章程》的规定。2019年5月29日,方正证券召开董事会,全体9名董事(含独立董事)一致同意通过了《关于停止向政泉控股发放公司2018年度红利的议案》,并予以了公告。2019年5月29日收盘后,方正证券发布公告,通知于2019年6月20日召开股东大会并附股东大会会议资料,其中包括了《议案6:方正证券股份股份有限公司2018年度利润分配预案》《议案13:关于停止向政泉控股发放公司2018年度红利的议案》。2019年6月10日,政泉控股向公司董事会提出两项与诉争停止分红议案有关的临时提案,经董事会决议,对《关于撤销董事会〈关于停止向政泉控股发放公司2018年度红利〉决议的临时议案》不予提交2018年年度股东大会审议;《关于按照股东持有股份比例分配公司2018年度红利的临时议案》作为增加的临时提案提交股东大会审议。方正证券将更新后的2018年度股东大会会议资料等文件均予以了公告披露。2019年6月20日,公司召开了2018年度股东大会,审议通过了《2018年度利润分配预案》《关于停止向政泉控股发放公司2018年度红利的议案》等议案,政泉控股提出的临时议案《关于按照股东持有股份比例分配公司2018年度红利的议案》审议不通过。方正证券对决议情况进行了公告。北京政泉控股有限公司向法院提出诉讼请求:“1、撤销被告方正证券股份有限公司董事会于2019年5月29日作出的通过《关于停止向政泉控股发放2018年度红利的议案》的决议;2、判令被告方正证券股份有限公司承担本案的诉讼费用”。
2.裁判要点:经审查,《中华人民共和国公司法》第二十二条第一款规定:“公司股东会或者股东大会、董事会的决议内容违反法律、行政法规的无效。”政泉控股作为方正证券的股东,依法享有分红权等权益,但如有损害公司权益的行为,分红权等相关权益依法应受到限制。本案中,政泉控股转出民族证券20.5亿元资金,导致民族证券资产减少,同时导致其与方正证券置换股份的资产价值相应减少,即政泉控股成为方正证券股东的出资减少,损害了方正证券的利益。2019年6月20日股东大会审议表决通过《停止分红议案》,决定在政泉控股改正其变相抽逃出资的行为前,停止向其发放2018年年度分红,该决议内容不违反法律、行政法规的强制性规定。一审认定并无不当。
(三)股东失权:失权股东的救济期限为30日,但失权股东撤销公司董事会作出的失权决议的救济期限是60日
案例3:湖南某乳业控股有限公司与湖南某营养品科技有限公司公司决议撤销纠纷、公司决议撤销纠纷一案((2024)湘0529民初903号)
1.基本案情:湖南某乳业控股有限公司(以下简称“原告”)于2024年7月19日收到湖南某营养品科技有限公司(以下简称“被告”)发出的《某科技公司股东失权通知》,通知中被告通知原告自通知发出之日(2024年7月19日)起原告丧失被告44.17%股权(对应出资额5300万元)。原告方对该失权通知有异议。理由如下:一、原告系被告方股东,认缴金额6000万元,占公司50%股权。根据被告方公司2024年7月19日的有效公司章程(2024年1月15日企业变更备案),原告方应于2030年12月30日认缴。原告对被告的出资义务未到期,被告方据此的催缴、发出失权通知等均无效。二、失权通知作出的程序不合法。首先作出失权通知的董事会会议召集违法,根据公司法及被告公司章程(2024年1月5日企业变更登记备案版),董事会会议应由董事长或者副董事长、超过10%股权的股东召集,但被告公司2024年7月1日发出的《关于召开某科技公司董事会会议的通知》记载“公司(被告)决定召开董事会会议”,此次所谓的董事会会议的召开程序不合法;其次,作出失权通知的《某科技公司董事会决议》记载对被告其他三名董事熊某辉、聂某红、邓某军表决进行了回避,该回避排除了其他董事的议事权利,作出的决议自然非法。原告方在立案时向本院提出诉讼请求:判决确认被告发出的股权失权通知无效,另于2024年8月26日递交变更诉讼请求申请书,申请变更诉讼请求为:判决撤销公司2024年7月18日的《某科技公司董事会决议》,确认被告发出的股东失权通知无效。
2.裁判要点:原告在2024年8月19日向本院递交了民事诉状,其诉讼请求是“判决确认被告发出的股权失权通知无效”,本院于2024年8月26日收到原告的变更诉讼请求申请书,将诉讼请求变更为“判决撤销公司2024年7月18日的《湖南某营养品科技有限公司董事会决议》,确认被告发出的股东失权通知无效”。从上述事实来看,原告不是变更诉讼请求,而是新增了一项诉讼请求,即判决撤销公司2024年7月18日的《湖南某营养品科技有限公司董事会决议》。本案是因股东失权引发的纠纷,原告自认在2024年7月19日收到股权失权通知书,根据《中华人民共和国公司法》第五十二条第三款“股东对失权有异议的,应当自接到失权通知之日起三十日内,向人民法院提起诉讼”和《中华人民共和国民事诉讼法》第八十五条第三款“届满的最后一日是法定休假日的,以法定休假日后的第一日为期间届满的日期。”的规定,本案的除斥期间的截止日为2024年8月19日。原告在2024年8月19日向本院提起了“判决确认被告发出的股权失权通知无效”的诉讼。尔后在2024年8月26日新增诉讼请求“判决撤销公司2024年7月18日的《湖南某营养品科技有限公司董事会决议》,起诉要求撤销公司董事会决议的法定期限是六十日,原告的该项请求尚在法定期限内。
结合《征求意见稿》三条规则的核心逻辑及司法实践风险点,从公司、股东、债权人三个主体视角,提出具体操作建议:
(一)公司:规范出资管理,防范失权与权利限制争议
1.建立出资催缴机制:对未届期但公司已无清偿能力的股东,及时发出书面催缴函(留存送达证据);若股东拒绝补缴,15日内提起诉讼或仲裁,避免因“怠于追讨”导致债权人直接追责。
2.合理制定权利限制决议:对未出资股东的权利限制,需在股东会决议中明确“未出资比例”“限制范围”及“计算标准”(如“按实缴比例行使利润分配权”),同时确保召集程序、表决方式合规(如通知全体股东、关联股东回避)。
3.及时处置失权股权:作出失权决定后,6个月内完成股权转让或注销;若无法处置,立即通知其他股东按比例补缴,避免因股权闲置导致公司资金缺口扩大。
(二)股东:积极履行出资义务,依法维护自身权利
1.按约实缴出资:避免因“未出资”被限制权利或失权;若出资期限未届至,但公司已无清偿能力,可主动部分补缴,减少后续责任风险。
2.质疑权利限制的合理性:若公司限制的是“知情权”等非财产性权利,或限制比例远超未出资比例,可起诉请求确认决议无效。
3.及时主张失权异议:若认为失权决议无效、不成立或可撤销,需在知道失权决定之日起30日内提起诉讼,避免超过除斥期间丧失救济机会。
(三)债权人:精准把握追责路径,防范程序风险
1.举证“加速到期”条件:起诉前收集“公司债务到期未清偿”“强制执行未果”“公司怠于追讨出资”的证据(如执行裁定书、公司催缴记录)。
2.避免执行程序直接追加股东:若在执行中申请追加未届期股东,法院驳回后,应及时另行提起“股东出资责任纠纷”之诉,而非提起执行异议之诉。
3.关注失权股权处置:若公司存在失权股东,且6个月内未处置股权,可请求其他股东在出资比例范围内承担责任,扩大债权实现的可能。
《征求意见稿》第二十四条、第二十五条、第二十六条,通过“加速到期”“权利限制”“失权”三大规则,构建了认缴制下股东出资责任的“全链条规制体系”:既防止股东滥用出资期限利益损害债权人利益,又通过“合理限制”“失权后补缴”等规则保障公司运营的稳定性,同时明确司法裁判标准,减少实践争议。
对于市场主体而言,需充分理解三条规则的适用边界:公司应强化出资管理,股东应恪守出资义务,债权人应精准把握追责路径。随着《征求意见稿》的进一步完善与实施,我国认缴制下的出资责任制度将更加成熟,为企业合规经营与市场经济健康发展提供坚实的法律保障。
作者简介

胡宇航律师
毕业于中国政法大学法学院,目前担任第四届东城律协青年律师工作委员会副主任、东城区律师行业第四次代表大会党代表、共青团石景山区律师行业工作委员会副书记、石景山区青少年法律赋能基地未成年人保护中心主任、房山区工商联《民营企业合规指南》执行主编、西安信息职业大学法律顾问兼经济法专业导师。胡宇航律师擅长处理民商事诉讼与仲裁、刑事犯罪等多类型案件,拥有丰富的诉讼经验,代理多起重大复杂疑难案件,为多家企业提供常年法律服务。

