
2025年4月30日《中华人民共和国民营经济促进法》公布,2025年5月20日起施行,在此基础上,2025年8月8日,最高人民法院发布《关于贯彻落实〈中华人民共和国民营经济促进法〉的指导意见》(以下简称《指导意见》)。《指导意见》从五部分提出司法保障民营经济发展壮大的具体举措,旨在破解民营经济发展中面临的难题,为民营经济健康发展提供更加有力的法治保障。
意见一共25条,主要内容包括:一是以依法平等保护增强信心。既多措并举,保证民营经济组织公平参与市场竞争,又坚持问题导向,助力民营经济组织拓宽融资渠道,促进解决账款拖欠问题,保护民营经济组织科技创新,促进新兴产业健康有序发展。二是引导规范经营夯实基础。通过颁布司法解释、发布典型案例、调研指导、案件审理等方式,惩治民营经济组织内部腐败等犯罪行为,引导民营经济组织规范内部治理、诚信合法经营,规范用工、保护消费者合法权益。推动民营经济进一步发展,服务保障民营经济组织安全“出海”。三是以严格公正司法稳定预期。要求依法加强产权司法保护,规范处置涉案财产,依法纠正涉企冤错案件,保护民营经济组织及其经营者人格权益,保护民营经济组织及其经营者合法权益。四是以善意文明司法激发活力。在立案、审判、执行全过程,优化诉讼服务,降低民营经济组织解纷脱困成本。完善失信惩戒和信用修复机制,扎实开展规范涉企执法司法专项行动,有力有效整治不规范执行行为,最大限度降低对企业正常生产经营的影响。提升涉外审判效能、加强法治宣传,不断增强司法服务供给。最高人民法院从司法实践角度,在民事保障、刑事防范、行政平等保护的层面,从案件审理、执行举措、商业信誉、权利保护等等方面,增强民营企业信心。笔者对该《指导意见》部分条文列表解读如下:





最高人民法院印发《关于贯彻落实〈中华人民共和国民营经济促进法〉
的指导意见》的通知
法发〔2025〕15号
各省、自治区、直辖市高级人民法院,解放军军事法院,新疆维吾尔自治区高级人民法院生产建设兵团分院;本院各单位:
最高人民法院结合人民法院审判工作实际,起草了《关于贯彻落实〈中华人民共和国民营经济促进法〉的指导意见》,现印发给你们,请结合实际予以贯彻落实。实践中遇到的具体问题,请及时层报最高人民法院。
最高人民法院
2025年7月30日
最高人民法院关于贯彻落实
《中华人民共和国民营经济促进法》的指导意见
作为我国第一部专门关于民营经济发展的基础性法律,民营经济促进法的制定出台,是贯彻落实党的二十届三中全会精神和习近平总书记在民营企业座谈会上重要讲话精神的标志性举措,充分彰显了党和国家鼓励支持民营经济发展的鲜明立场和坚定决心。为深入贯彻落实民营经济促进法,充分发挥审判职能作用,依法平等保护民营经济组织及其经营者合法权益,以严格公正司法促进民营经济持续、健康、高质量发展,结合人民法院审判执行工作实际,提出如下意见。
一 、总体要求
坚持以习近平新时代中国特色社会主义思想为指导,深入学习贯彻习近平经济思想、习近平法治思想,学习领会习近平总书记在民营企业座谈会上的重要讲话精神和关于民营经济发展的系列重要论述,认真学习宣传和贯彻实施民营经济促进法,坚持和落实“两个毫不动摇”,不断完善促进民营经济发展的司法政策措施,推动落实“对侵犯各种所有制经济产权和合法利益的行为实行同责同罪同罚”的要求,坚持严格公正司法,完善裁判规则,健全工作机制,扎实开展规范涉企执法司法专项行动,持续优化法治化营商环境,加强审判监督指导,确保法律统一正确实施,为优化民营经济发展法治环境、构建高水平社会主义市场经济体制提供有力司法服务和保障。
二 、坚持依法平等对待,保障各类经济组织公平参与市场竞争
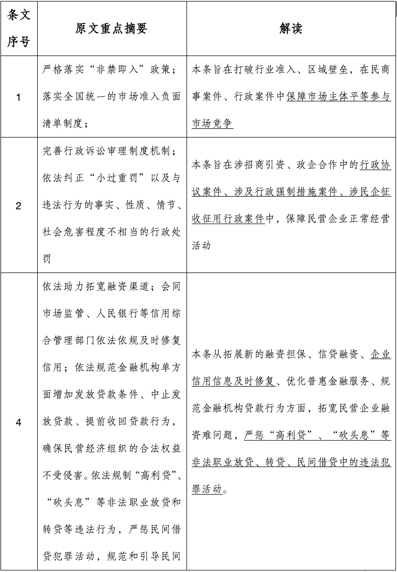
1. 严格落实“非禁即入”政策。落实全国统一的市场准入负面清单制度。在涉及建设工程、房地产、矿产资源以及水、电、气、热力等民商事案件审理中,准确把握自然垄断行业、服务业等市场准入放宽对合同效力的影响,依法作出公正裁判。妥善审理与经营主体密切相关的行政许可、行政协议、行政允诺等案件,依法遏制滥用行政权力排除、限制竞争行为,破除区域壁垒和地方保护,促进各种所有制经济依法平等使用生产要素、公平参与市场竞争、同等受到法律保护。
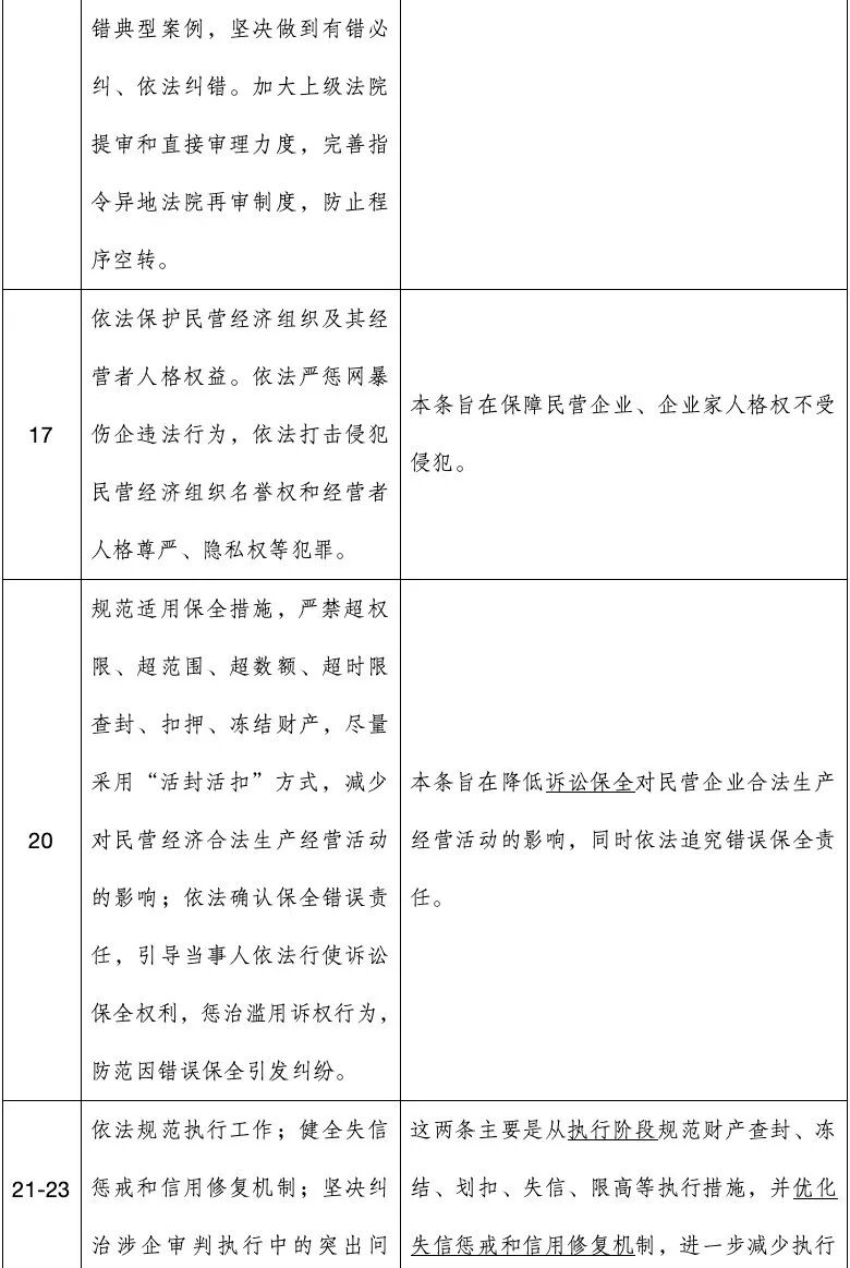
2. 完善行政诉讼审理制度机制。依法审理地方政府及其部门与民营经济组织之间签署的招商引资协议、政府和社会资本合作项目有关协议等行政协议类案件,完善行政协议案件司法裁判规则,合理确定各方权利义务,依法公正解决投资收益分配、责任风险分担问题,助力营造良好的投资和市场环境。依法审理涉及行政强制措施的行政案件,促进对民营经济组织及其经营者行政强制措施的依法规范适用,防止对民营经济组织正常生产经营活动的不利影响。加强涉及对民营经济组织行政处罚案件的审理,依法纠正“小过重罚”以及与违法行为的事实、性质、情节、社会危害程度不相当的行政处罚。加强涉民营经济组织的征收、征用财产等行政案件审理,监督行政机关严格依照法定权限、条件、程序办理并进行公平合理的补偿。持续落实行政争议预防与实质化解“3+N”工作机制,协同制定完善针对性强的涉全国统一大市场、市场监督管理、证券期货、金融监管等领域的规范性文件,积极预防化解涉民营经济组织的行政争议。
3. 依法规制垄断和不正当竞争行为。加强反垄断和反不正当竞争司法力度,依法规制破坏公平竞争、扰乱市场秩序等行为。依法审理科技领域的垄断纠纷案件,准确认定知识产权正常行使行为与滥用知识产权排除、限制竞争行为的界限,保障各类企业公平获得创新资源,实现创新资源的合理配置和高效利用,积极助推统一大市场建设。
4. 依法助力拓宽融资渠道。落实民法典关于功能担保的规定,依法支持民营经济组织依托供应链产业链拓展新的融资担保方式,依法确认非典型担保的法律效力,稳定金融机构的法治预期,助力民营经济组织有效利用自身资产资源获得信贷融资。持续健全信用信息归集共享等工作机制,会同有关部门共同维护好企业信用信息,及时更新企业涉诉涉执情况,防止因信息更新不及时影响企业获得正常融资。会同市场监管、人民银行等信用综合管理部门依法依规及时修复信用。严格落实国家金融管理政策,加强与金融监管部门沟通,推动金融机构持续优化普惠金融供给和服务,依法规范利息收取,协同推动政策落实落地。依法规范金融机构单方面增加发放贷款条件、中止发放贷款、提前收回贷款行为,确保民营经济组织的合法权益不受侵害。依法规制“高利贷”、“砍头息”等非法职业放贷和转贷等违法行为,严惩民间借贷犯罪活动,规范和引导民间融资秩序,助力民营经济组织破解“融资难”、“融资贵”难题。
5. 着力促进解决拖欠民营经济组织账款问题。严格落实民营经济促进法关于账款支付刚性条款、《保障中小企业款项支付条例》以及《关于大型企业与中小型企业约定以第三方支付款项为付款前提条款效力问题的批复》等有关规定,依法保障民营经济组织特别是中小企业账款获得及时支付。依托清理账款部际联席会议工作机制,进一步完善拖欠民营经济组织账款预防和清理机制,全面落实快立、快保、快审、快执“绿色通道”工作要求,强化对拖欠主体的强制执行,积极运用交叉执行加大对拖欠民营经济组织账款案件执行力度。
6. 强化科技创新司法保护。既要加大创新成果知识产权保护力度,又要遏制知识产权恶意诉讼、虚假诉讼行为,优化创新创业法治环境。依法审理涉高新技术领域知识产权案件,提升关键领域、核心技术等科技创新成果司法保护水平。研究制定惩罚性赔偿适用指导意见,完善裁判规则,细化认定标准,切实发挥知识产权惩罚性赔偿惩戒侵权行为、有效救济权利、激励创新创造的制度价值。积极破解专利民行交叉情形下的“一案等一案”问题以及裁判尺度不统一问题,努力实现专利民行交叉案件审理程序衔接和结果协调;会同国家知识产权局建立健全案件审理协同机制,加快推进与专利民事案件关联的专利确权行政程序,促进实质解纷。加大力度统筹知识产权批量维权案件审理工作,通过印发典型案例、指导规范等方式统一全国批量维权案件裁判尺度。
7. 保障新兴产业健康有序发展。研究起草数据产权司法保护指导意见,妥善处理数据权益纠纷,推动数据要素高效流通和交易。依法审理涉人工智能纠纷案件,支持人工智能依法应用,引导人工智能产业健康有序发展。
三 、依法引导守法规范经营,促推民营经济健康发展
8. 依法惩治民营经济组织内部腐败等犯罪行为。准确把握涉民营经济组织腐败犯罪案件法律适用标准,适时发布指导性案例、典型案例,助力常态化开展法治宣传进民营经济组织活动。加强调研指导,依法惩治、有力遏制串通投标犯罪,充分发挥案例警示、震慑、教育作用,引领、规范市场经济秩序。
9. 推动完善内部治理。对民营经济组织股东之间的争议,通过依法行使释明权,积极引导通过股权转让、股权回购、减资分立等途径实质性化解经营僵局,防止内部治理失序阻滞企业生产经营。严格遵循法人财产独立原则,加强对控股股东、实际控制人行为的规范,依法追究控股股东、实际控制人实施关联交易“掏空”企业、非经营性占用企业资金、违规担保向企业转嫁风险等滥用支配地位行为的法律责任,依法维护股东与公司之间财产相互独立、责任相互分离、产权结构明晰的现代企业产权结构,切实维护中小股东权益。
10. 引导诚信守法经营。依法公正审理民营经济组织生产经营负债所引发的各类合同纠纷案件,持续引导增强民营经济组织法治意识、契约精神、守约观念。加强与市场监管部门沟通协作,进一步完善非正常经营企业清算、注销等市场退出机制,强化相关清算义务主体怠于履职的法律责任,依法打击逃废债务等违法失信行为。依法惩治企业破坏金融管理秩序、金融诈骗、危害税收征管、侵犯知识产权、扰乱市场秩序等犯罪,针对突出违法犯罪问题完善司法裁判规则、加大依法惩治力度。严惩破坏生态环境行为,防止以污染为代价发展,推动民营经济组织发展方式转型升级。
11. 推动构建和谐劳动关系。准确适用《最高人民法院关于审理劳动争议案件适用法律问题的解释(二)》,加强劳动者权益保护力度,注重依法平衡保护用人单位与劳动者的合法权益。加强与相关部门的协调配合,发挥仲裁与诉讼衔接机制作用,统一法律适用标准,推动“一函两书”工作落实,引导企业规范用工,促推劳动争议矛盾纠纷多元化解。持续加强新就业形态劳动者权益保护问题研究,发布典型案例,支持和规范新就业形态发展。
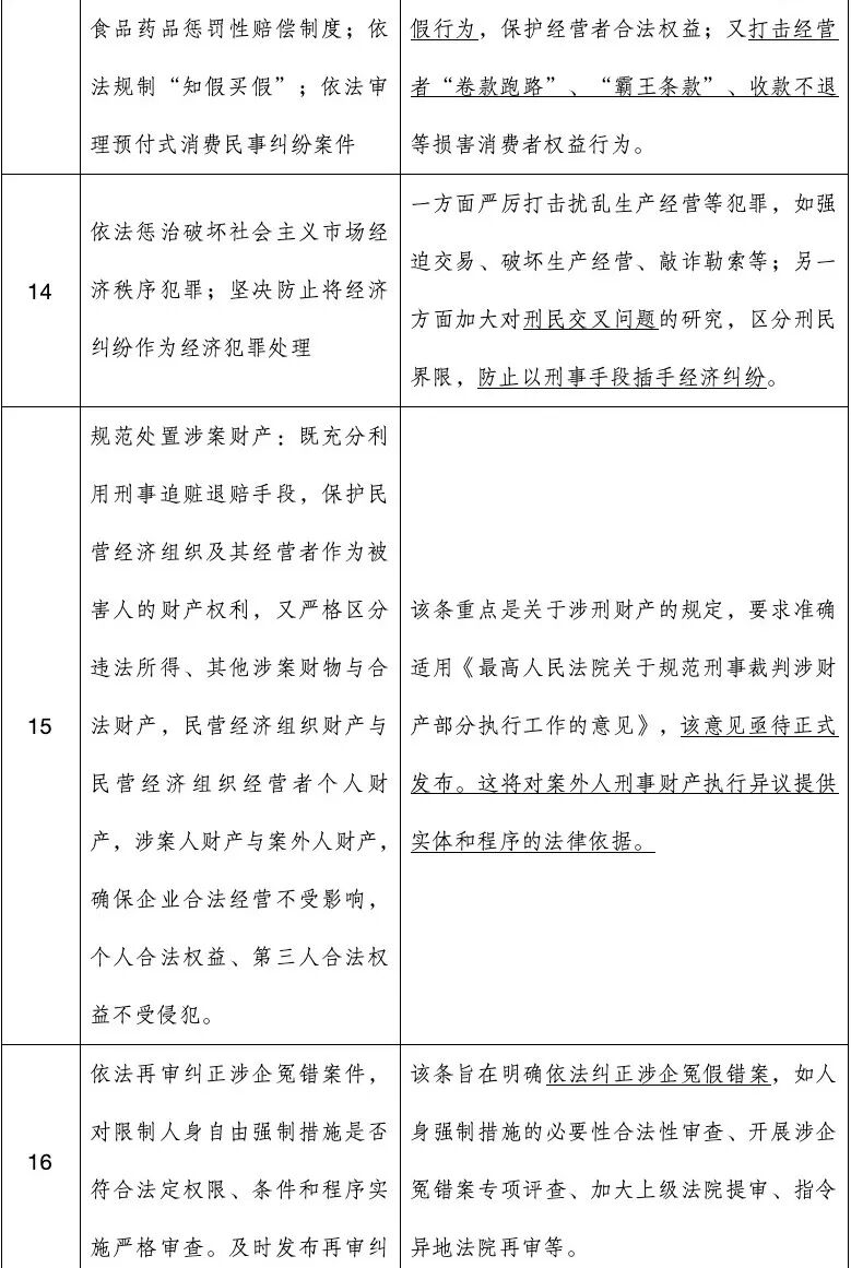
12. 依法审理涉消费纠纷案件。发布网络消费典型案例,引导经营主体规范经营,促进网络经济、平台经济健康持续发展。落实食品药品惩罚性赔偿制度,依法规制“知假买假”,既依法维护消费者合法权益,又依法惩治违法索赔行为,保护经营者合法权益,维护正常生产经营秩序。依法审理预付式消费民事纠纷案件,引导经营者诚信经营,既依法支持预付式消费融资功能发挥,降低经营成本,促进投资,又依法打击经营者“卷款跑路”、“霸王条款”、收款不退等损害消费者权益行为,维护良好市场秩序。
13. 助力民营经济组织安全“出海”。研究制定关于推进国际商事法庭高质量发展的意见,进一步健全诉讼和仲裁、调解有机衔接的“一站式”国际商事多元化纠纷解决机制,着力发挥跨境商事调解职能,以更加高效便捷低成本的国际商事解纷机制,服务保障各类民营经济组织积极参与共建“一带一路”。适时发布当事人约定管辖、选择适用域外法的指导性案例。发布涉外商事审判报告和涉“一带一路”建设典型案例,指导“走出去”企业积极提高风险防范意识,引导其依法合规经营。
四 、坚持严格公正司法,依法保护民营经济组织及其经营者合法权益
14. 加强产权司法保护。依法惩治破坏社会主义市场经济秩序犯罪,坚持全链条打击,依法严厉惩处敲诈勒索、强迫交易、聚众扰乱企业生产经营秩序等犯罪。研究出台审理民刑交叉案件司法解释,深入开展有关合同诈骗罪法律问题调研指导,在坚持严格依法公正审判的基础上,严格区分经济纠纷和经济犯罪界限,坚决防止将经济纠纷作为经济犯罪处理。
15. 规范处置涉案财产。准确适用《最高人民法院关于规范刑事裁判涉财产部分执行工作的意见》,健全规范刑事裁判涉财产部分执行工作机制,既充分利用刑事追赃退赔手段,保护民营经济组织及其经营者作为被害人的财产权利,又严格区分违法所得、其他涉案财物与合法财产,民营经济组织财产与民营经济组织经营者个人财产,涉案人财产与案外人财产,确保企业合法经营不受影响,个人合法权益、第三人合法权益不受侵犯。
16. 依法纠正涉企冤错案件。依法再审纠正涉企冤错案件,对限制人身自由强制措施是否符合法定权限、条件和程序实施严格审查。及时发布再审纠错典型案例,坚决做到有错必纠、依法纠错。健全甄别纠正涉企冤错案件工作机制,建立健全工作台账,积极开展专项评查。加大上级法院提审和直接审理力度,完善指令异地法院再审制度,防止程序空转。加强对指令再审、发回重审案件的跟踪指导监督,着力提升裁判质效和司法公信力。
17. 依法保护民营经济组织及其经营者人格权益。依法严惩网暴伤企违法行为,依法打击侵犯民营经济组织名誉权和经营者人格尊严、隐私权等犯罪。充分发挥人格权侵害禁令和行为保全制度功能,及时制止恶意诋毁民营经济组织及其经营者名誉等违法行为,积极发布典型案例和推送案例入库,进一步发挥公正裁判示范引领作用。深化对涉及民营经济组织名称权、名誉权、荣誉权和民营经济组织经营者名誉权、荣誉权、隐私权、个人信息等人格权益法律适用问题的研究,指导严格规范适用民法典人格权编。
五 、健全公正司法体制机制,持续提升司法保障效能
18. 完善多元解纷机制。坚持和发展新时代“枫桥经验”,推动完善矛盾纠纷源头预防、多元化解机制。积极参与社会治安综合治理中心规范化建设,做实指导调解职能,促推人民调解、行政调解和商会调解、律师调解等行业专业调解,更好发挥矛盾纠纷预防化解效能。深化信访工作法治化要求,加强涉诉信访化解工作。深化“总对总”机制建设,扎实推进人民法院调解平台“进乡村、进社区、进网格”工作,密切与工商联等单位配合,切实降低民营经济组织解纷脱困成本。
19. 持续优化诉讼服务。坚持立案登记制不动摇,对符合法律规定的起诉,做到“有案必立、有诉必理”,优化现场立案、网上立案和跨域立案等立体化、多元化服务。发挥先行调解、多元解纷机制作用,可以先行调解的案件,应通过相关工作机制开展好矛盾纠纷非诉解决、多元化解工作。加大起诉状、答辩状示范文本应用推广力度,积极引导民营经济组织使用示范文本、依法表达诉求,不断提升各类经营主体应用示范文本便捷高效实质化解矛盾纠纷的获得感。
20. 规范适用保全措施。依法稳慎开展诉讼保全工作,严禁超权限、超范围、超数额、超时限查封、扣押、冻结财产,尽量采用“活封活扣”方式,减少对民营经济合法生产经营活动的影响。完善立案、审判与执行协调衔接机制,全面履行立案阶段调解职能,及时向诉讼保全的当事人释明调解高效快速化解纠纷优势,引导当事人达成和解、实质解纷,做实“以保促调”、“以保促执”。依法审理涉诉讼保全赔偿纠纷案件,明确追偿规则,依法确认保全错误责任,引导当事人依法行使诉讼保全权利,惩治滥用诉权行为,防范因错误保全引发纠纷。
21. 依法规范执行工作。规范财产调查,避免错误查封案外人财产。规范财产查封,严禁明显超标的查封,优先选择对被执行人生产生活影响较小且方便执行的财产执行。规范财产处置,对已查控到的财产依法及时启动变价程序,依法确定财产处置参考价,拍卖变卖过程中全面真实披露已查明的财产信息,符合一定条件情况下允许被执行人自行处置。规范强制措施和间接执行措施,采取罚款、拘留措施的,严格审批流程,依法规范适用;采取限制出境、信用惩戒、限制消费等措施的,应当严格审查被执行人是否符合法定条件;出现解除情形的,应当在规定时间内及时解除。
22. 健全失信惩戒和信用修复机制。严格依法依规开展失信惩戒,合理确定失信惩戒范围和力度,要精准区分“失信”与“失能”,发挥失信惩戒分级分类及守信激励作用,对存在轻微失信行为但积极纠正的经营主体,在征得申请执行人同意的情况下暂不纳入失信名单。对存在一般失信行为的失信主体可以给予宽限期,通过和解分期履行、兼并重组、引入第三方资金等方式盘活经营主体资产。积极运用失信惩戒宽限期、单次解禁等制度,促进被执行人积极履行裁判义务、双方当事人执行和解,实现“双赢、共赢”。建立失信等级动态调整机制,根据被执行人履行义务情况,每半年对其信用等级进行动态调整。进一步畅通信用修复渠道,失信被执行人积极履行裁判义务或主动纠正失信行为的,人民法院及时帮助其修复信用,出具证明材料,让经营主体及时回归正常生产经营轨道。加强与国家发展改革委、金融机构、市场监管等单位的衔接联动,推动信用评级机构优化民营经济组织的评级方法,推动修复结果互享互认,增加信用评级有效供给。
23. 坚决纠治涉企审判执行中的突出问题。扎实开展规范涉企执法司法专项行动,持续巩固深化专项行动成果,切实以依法平等保护增强信心、以严格公正司法稳定预期,以善意文明司法激发活力。坚持“法定管辖为原则,指定管辖为例外”的基本原则,严防趋利性执法,坚决纠治对涉民营经济案件扩张管辖、人为制造异地管辖。有力有效整治涉民营经济组织及其经营者的不规范执行行为,最大限度减少执行措施对企业正常生产经营的影响。
24. 提升涉外审判效能。健全跨境诉讼便利机制,加快推进民事诉讼法司法解释涉外编的修改,进一步完善涉外管辖、送达等程序规则。完善域外法查明机制,建立高水平专业化的外国法律查明工作体系。探索建立小额涉外纠纷快审快办机制,防止因诉讼影响中小微民营经济组织生产经营。完善国际条约和惯例准确适用机制,健全仲裁裁决、民商事判决跨境承认和执行机制,加强审判监督指导,统一裁判尺度,切实提升涉外审判能力水平。进一步提高司法协助案件办理质效,通过司法协助渠道帮助民营经济组织更好维护海外合法权益。
25. 加强普法宣传。立足司法审判实际,认真落实“谁执法谁普法”普法责任制,充分阐释民营经济促进法的法治保障作用和规范引导作用,切实做好民营经济促进法的普法宣传工作。强化以案释法,充分发挥典型案例的引领示范、教育警示作用,让民营经济组织及其经营者“看得懂、用得上”。
各级人民法院要把学习宣传和贯彻实施民营经济促进法作为重大政治任务,加强组织领导,强化责任落实,及时研究解决工作落实中的新情况新问题。最高人民法院各审判业务部门要加强条线指导,充分用好人民法院案例库和法答网等平台,做实审判监督指导。各地法院在审理涉及民营经济相关案件时,要结合实际援引民营经济促进法相关规定,要结合本地区经济社会发展实际,细化完善落实措施,确保务实管用、落地见效。要将贯彻落实民营经济促进法情况作为人民法院司法巡查的重要内容,推动党中央决策部署和民营经济促进法在司法审判工作中落实落细。
律师简介

杨舒律师
北京市东卫律师事务所合伙人
北京大学刑法硕士
重大疑难争议解决团队律师
东城区律师协会权利保障委员会委员
《“扫黑除恶”司法观点与辩护要点》副主编

